HOME   LIST
‹–   –›

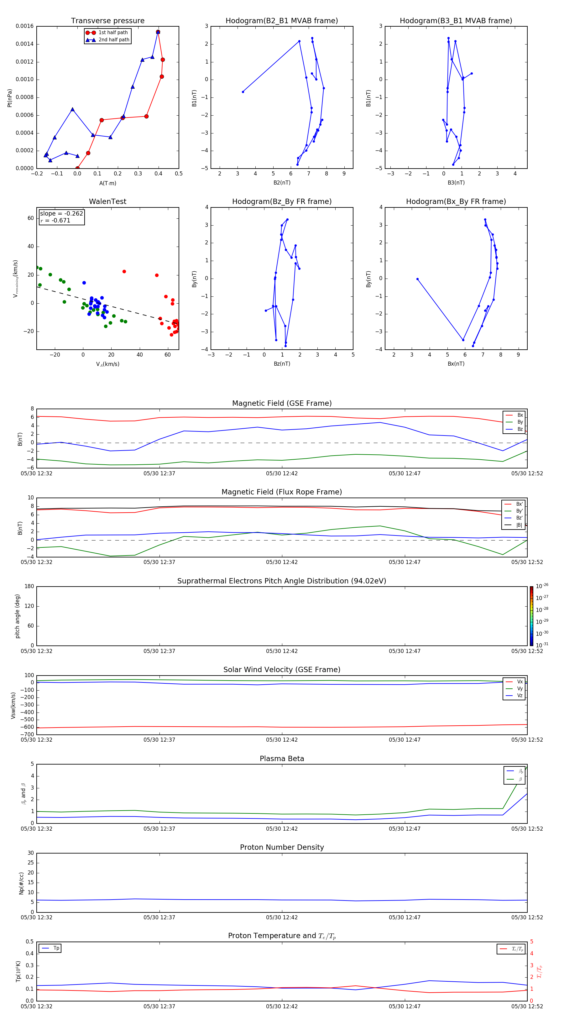
Flux Rope in 1998

Flux Rope Event 1998-05-30 12:32 ~ 1998-05-30 12:52 (21 minutes)


plot