HOME   LIST
‹–   –›

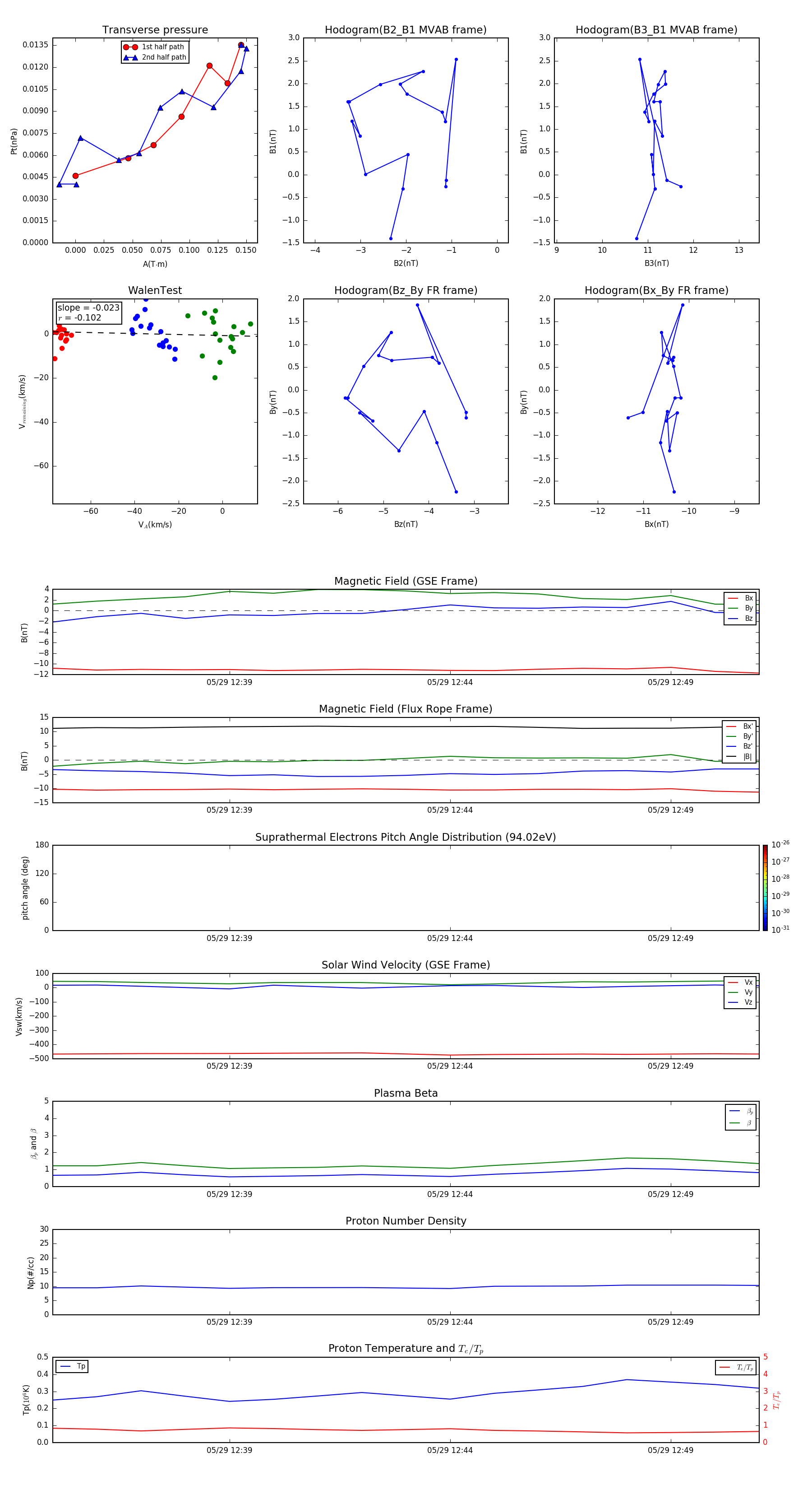
Flux Rope in 1998

Flux Rope Event 1998-05-29 12:35 ~ 1998-05-29 12:51 (17 minutes)


plot