HOME   LIST
‹–   –›

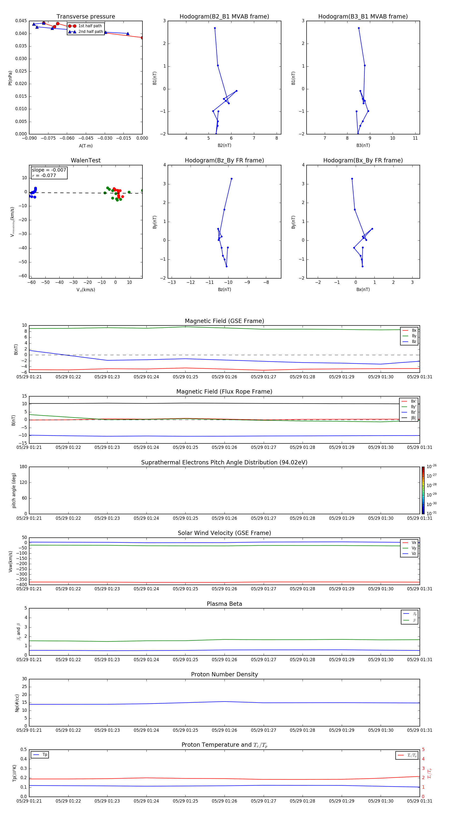
Flux Rope in 1998

Flux Rope Event 1998-05-29 01:21 ~ 1998-05-29 01:31 (11 minutes)


plot