HOME   LIST
‹–   –›

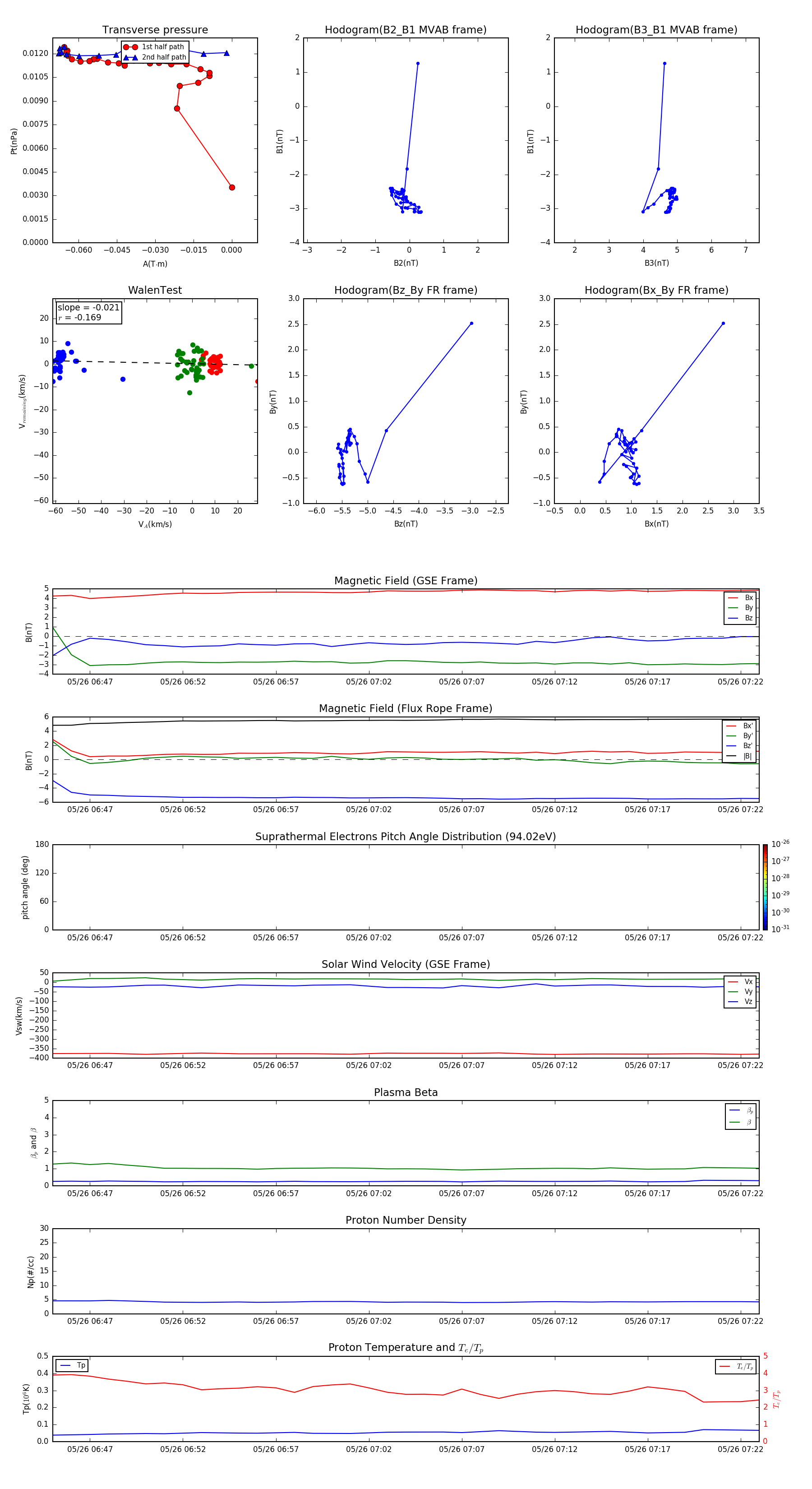
Flux Rope in 1998

Flux Rope Event 1998-05-26 06:45 ~ 1998-05-26 07:23 (39 minutes)


plot