HOME   LIST
‹–   –›

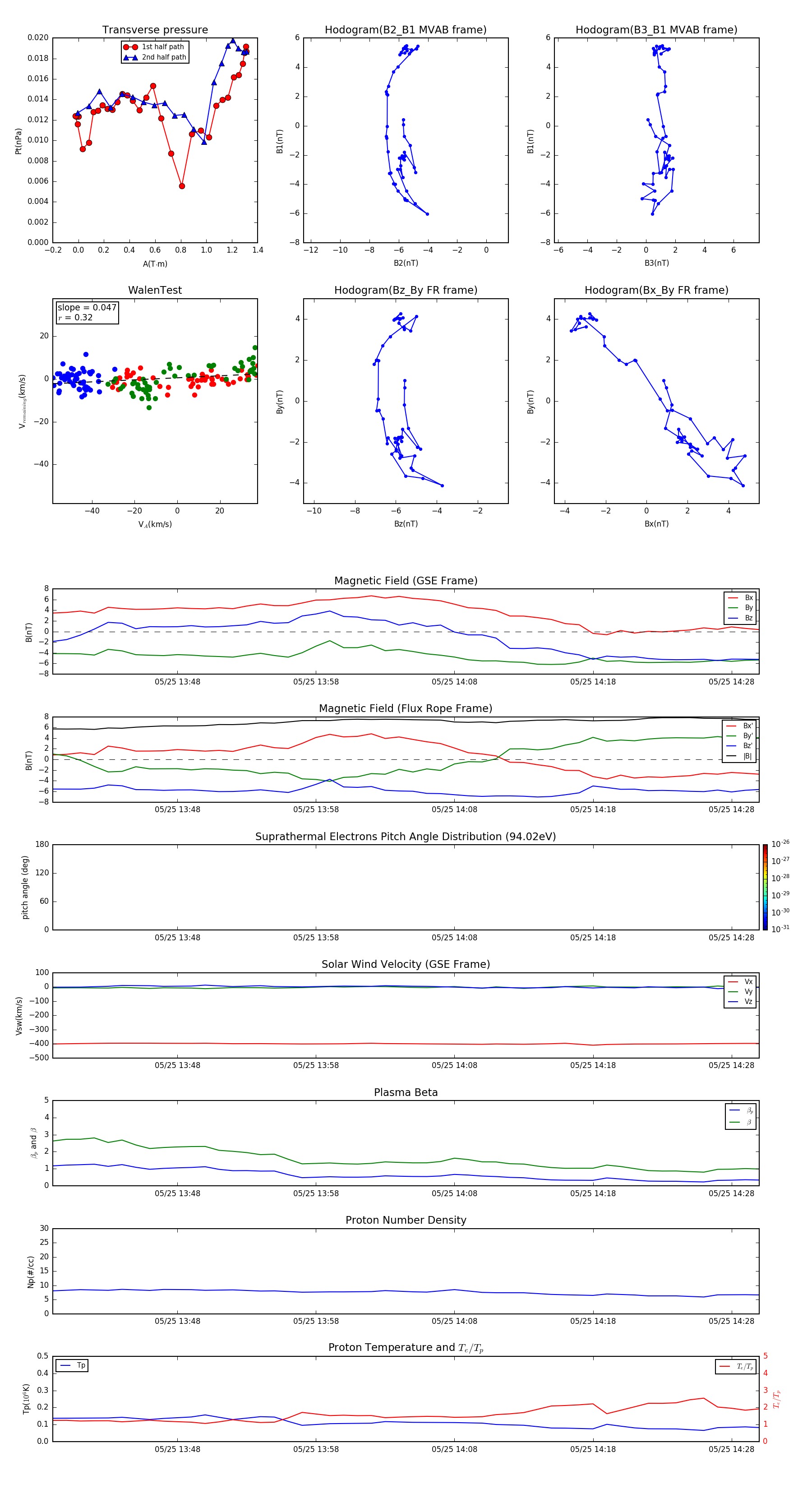
Flux Rope in 1998

Flux Rope Event 1998-05-25 13:39 ~ 1998-05-25 14:30 (52 minutes)


plot