HOME   LIST
‹–   –›

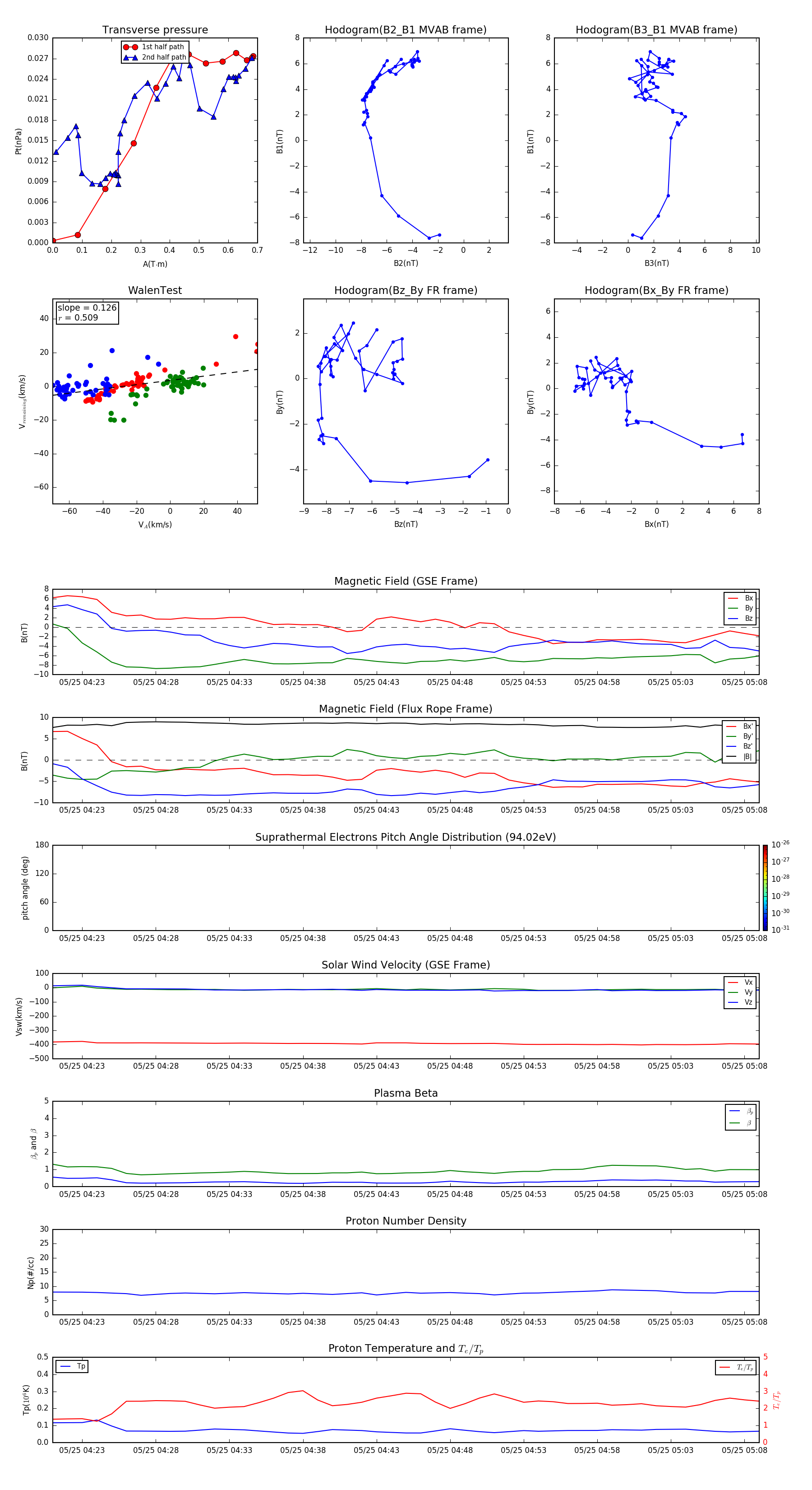
Flux Rope in 1998

Flux Rope Event 1998-05-25 04:21 ~ 1998-05-25 05:09 (49 minutes)


plot