HOME   LIST
‹–   –›

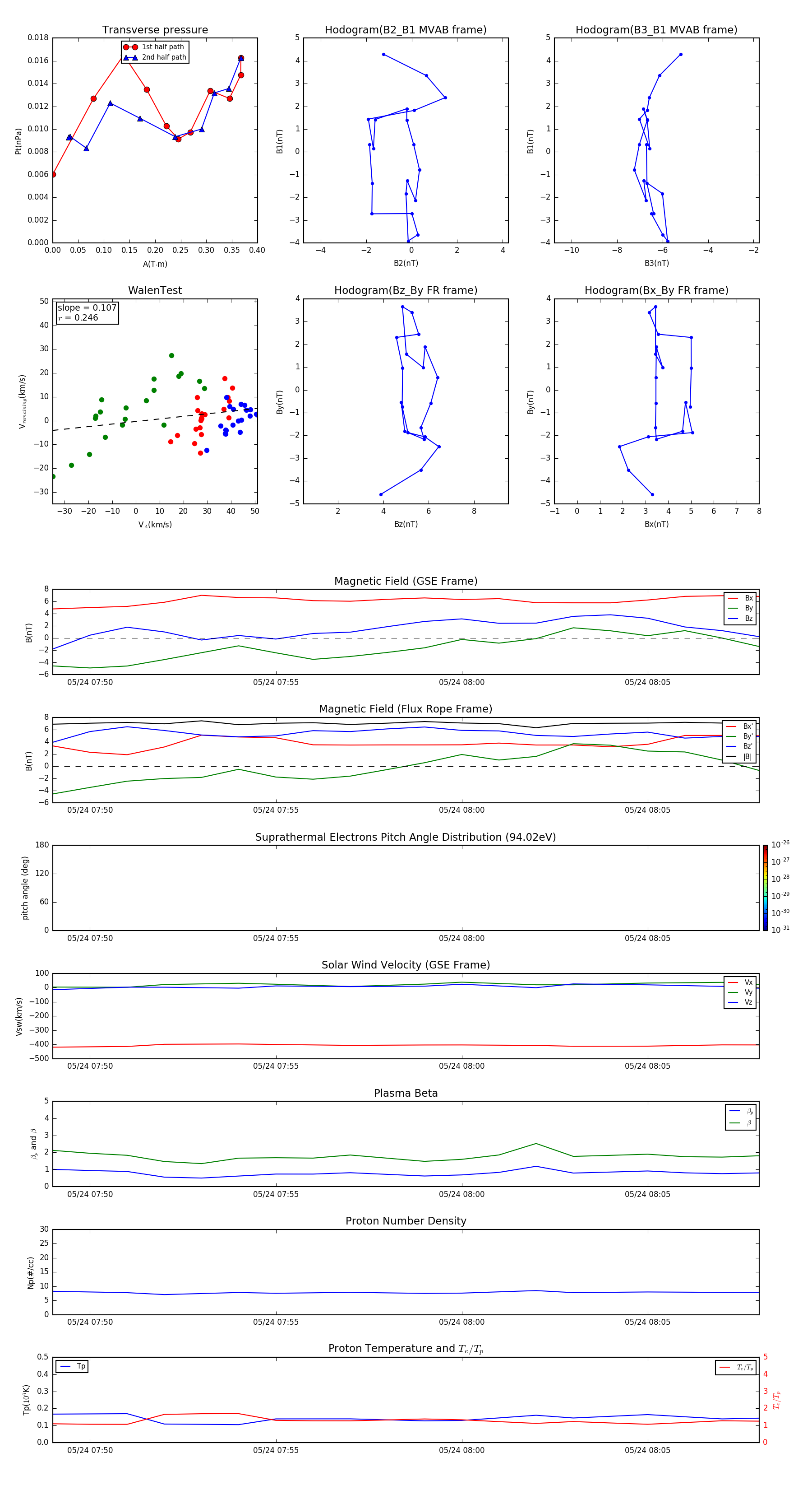
Flux Rope in 1998

Flux Rope Event 1998-05-24 07:49 ~ 1998-05-24 08:08 (20 minutes)


plot