HOME   LIST
‹–   –›

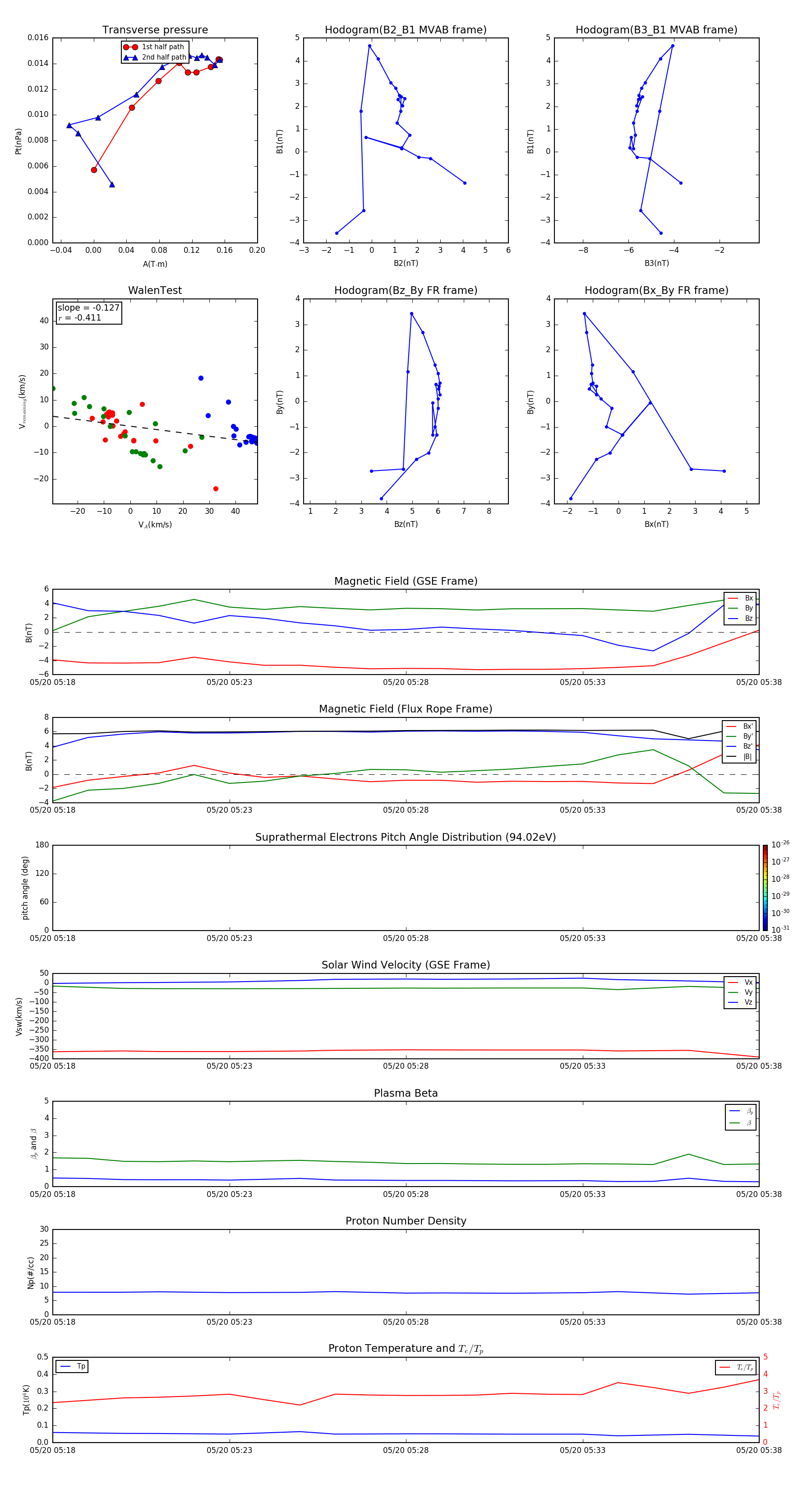
Flux Rope in 1998

Flux Rope Event 1998-05-20 05:18 ~ 1998-05-20 05:38 (21 minutes)


plot