HOME   LIST
‹–   –›

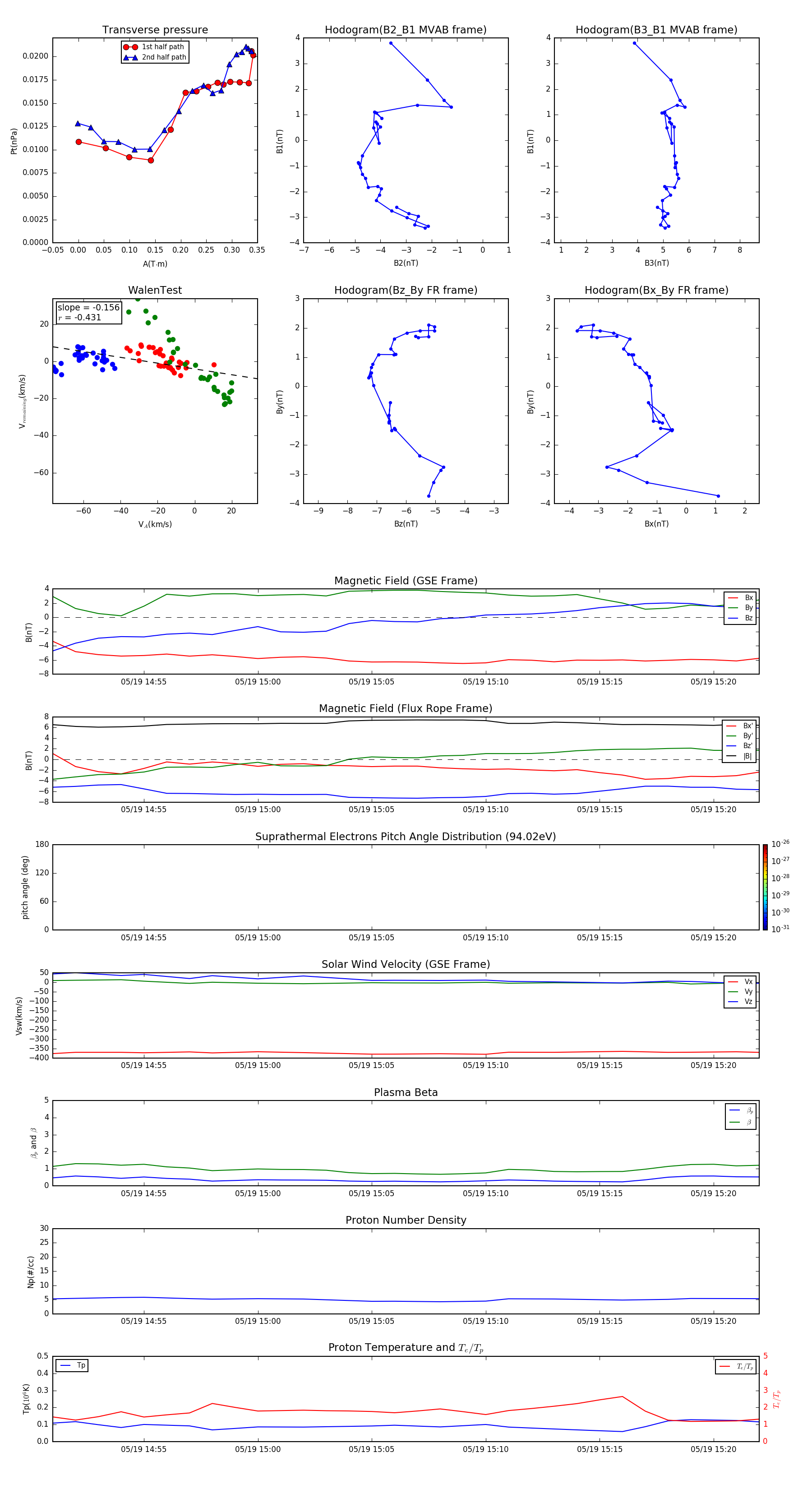
Flux Rope in 1998

Flux Rope Event 1998-05-19 14:51 ~ 1998-05-19 15:22 (32 minutes)


plot