HOME   LIST
‹–   –›

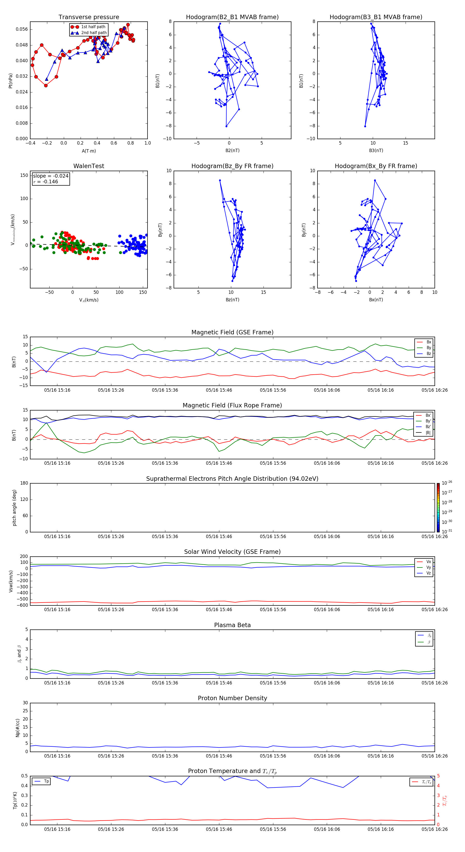
Flux Rope in 1998

Flux Rope Event 1998-05-16 15:11 ~ 1998-05-16 16:26 (76 minutes)


plot