HOME   LIST
‹–   –›

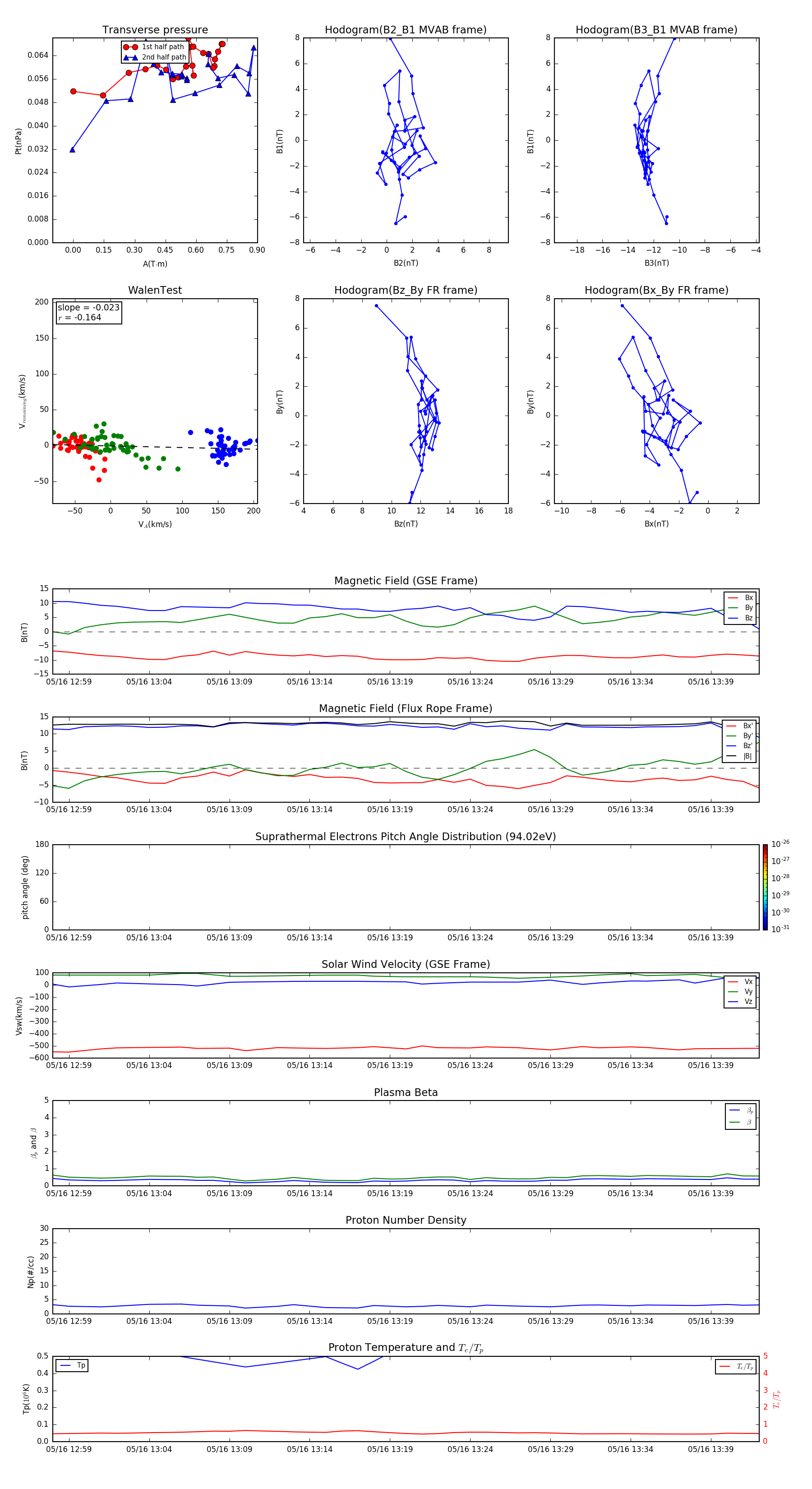
Flux Rope in 1998

Flux Rope Event 1998-05-16 12:58 ~ 1998-05-16 13:42 (45 minutes)


plot