HOME   LIST
‹–   –›

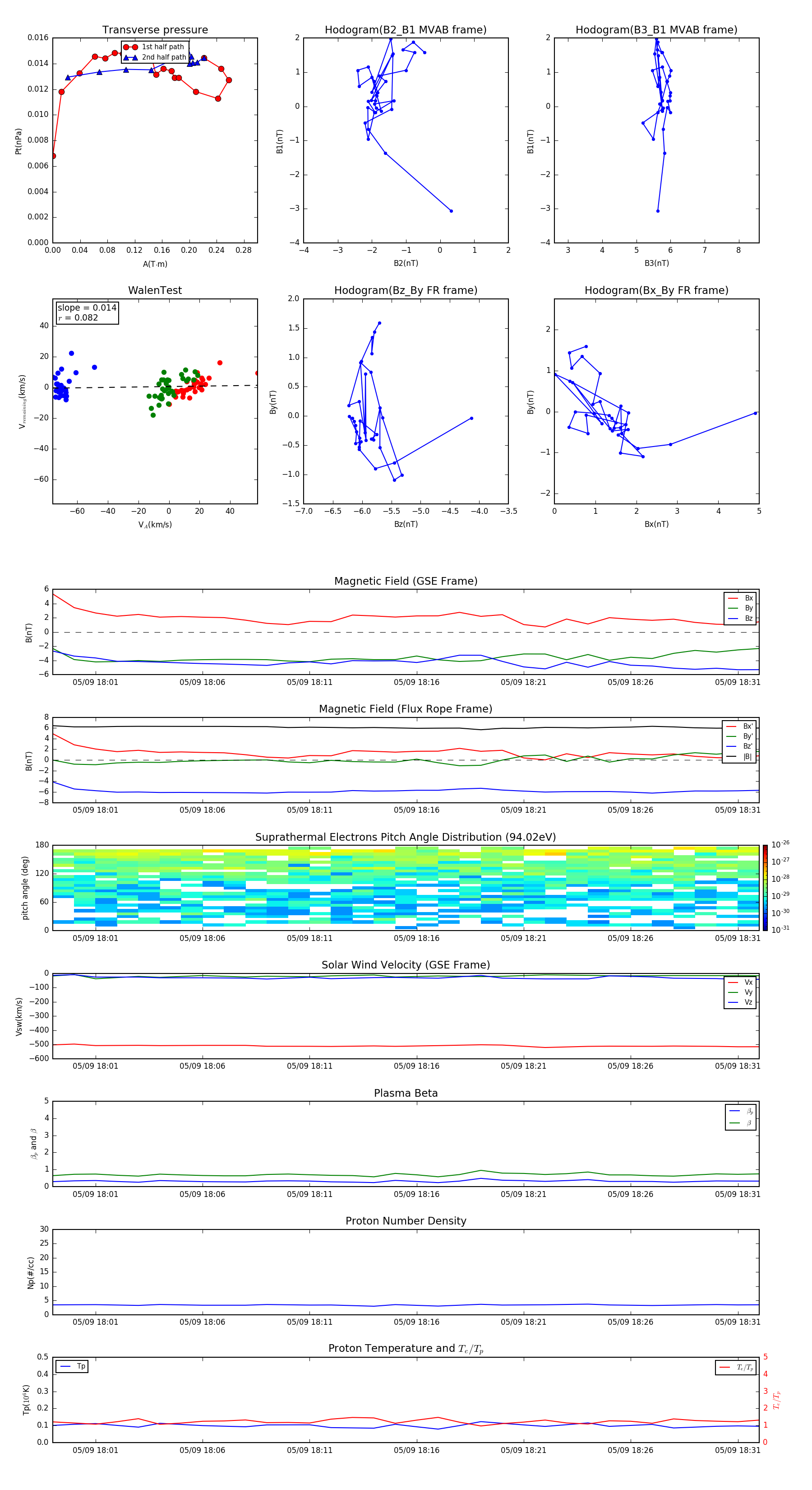
Flux Rope in 1998

Flux Rope Event 1998-05-09 17:59 ~ 1998-05-09 18:32 (34 minutes)


plot