HOME   LIST
‹–   –›

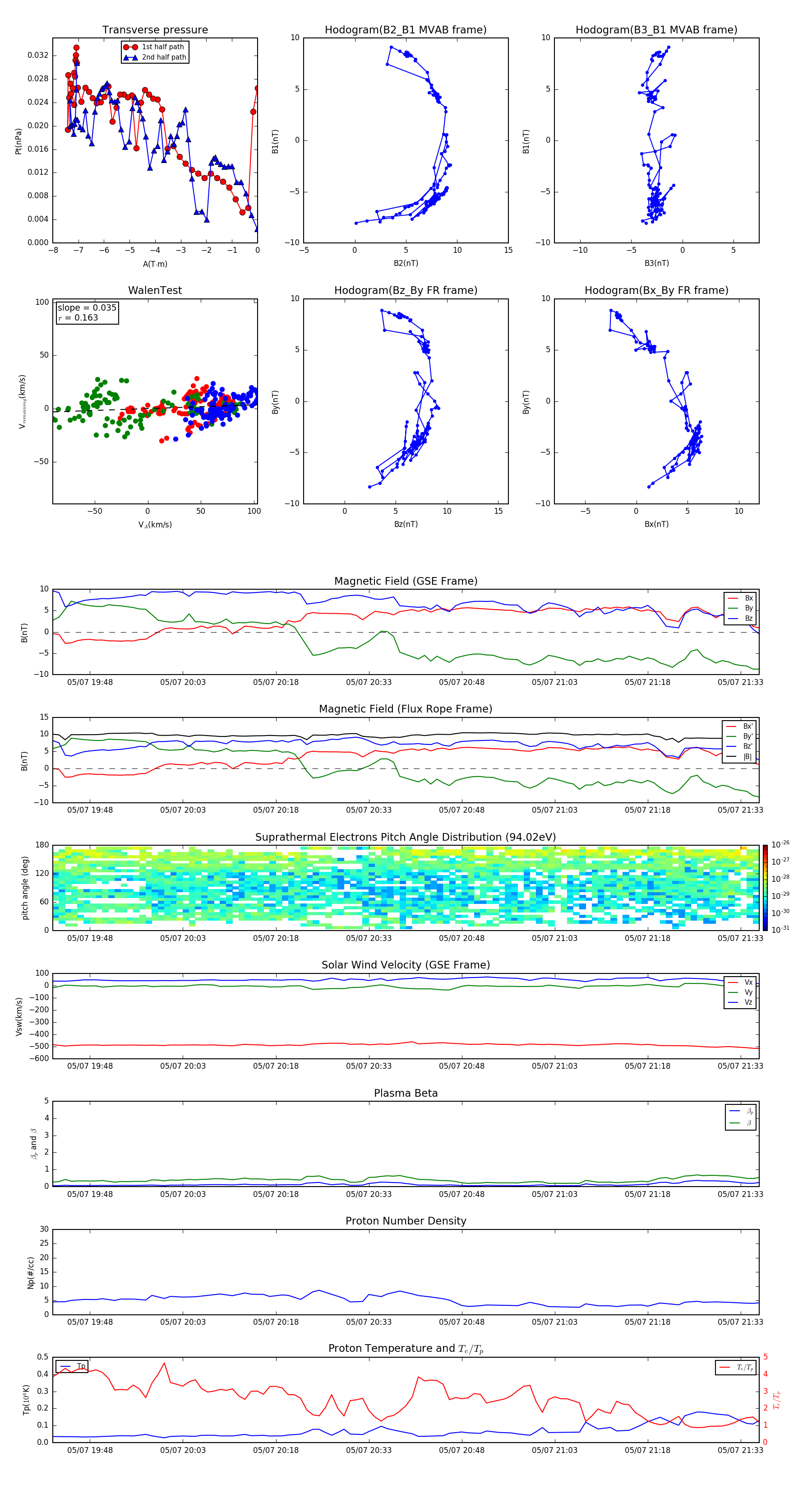
Flux Rope in 1998

Flux Rope Event 1998-05-07 19:42 ~ 1998-05-07 21:36 (115 minutes)


plot