HOME   LIST
‹–   –›

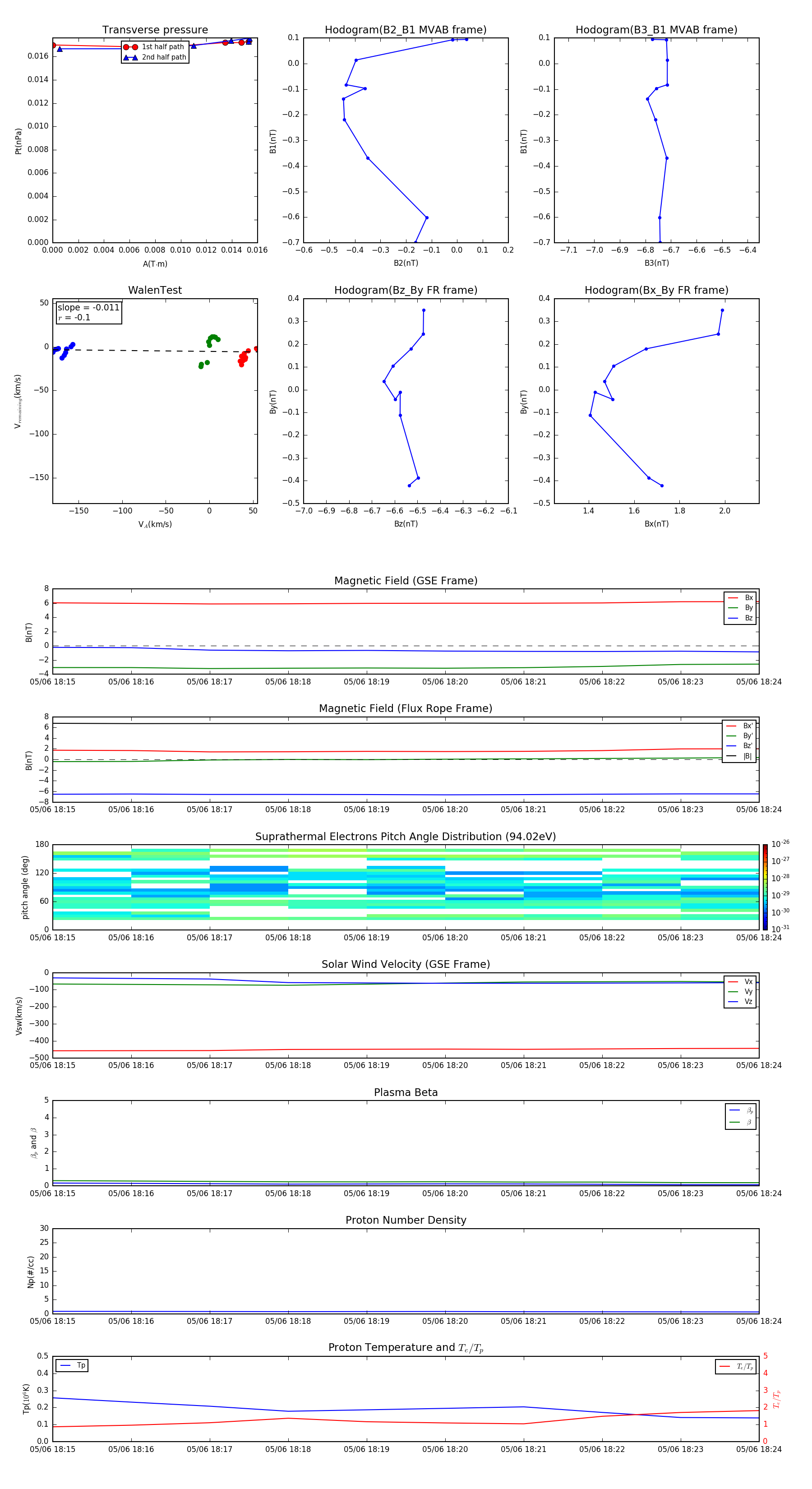
Flux Rope in 1998

Flux Rope Event 1998-05-06 18:15 ~ 1998-05-06 18:24 (10 minutes)


plot