HOME   LIST
‹–   –›

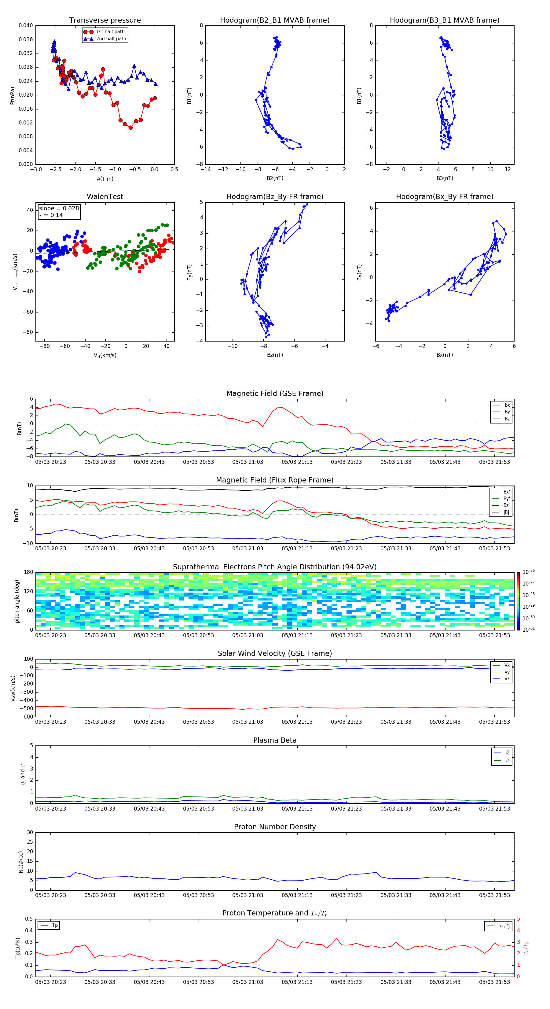
Flux Rope in 1998

Flux Rope Event 1998-05-03 20:20 ~ 1998-05-03 21:57 (98 minutes)


plot