HOME   LIST
‹–   –›

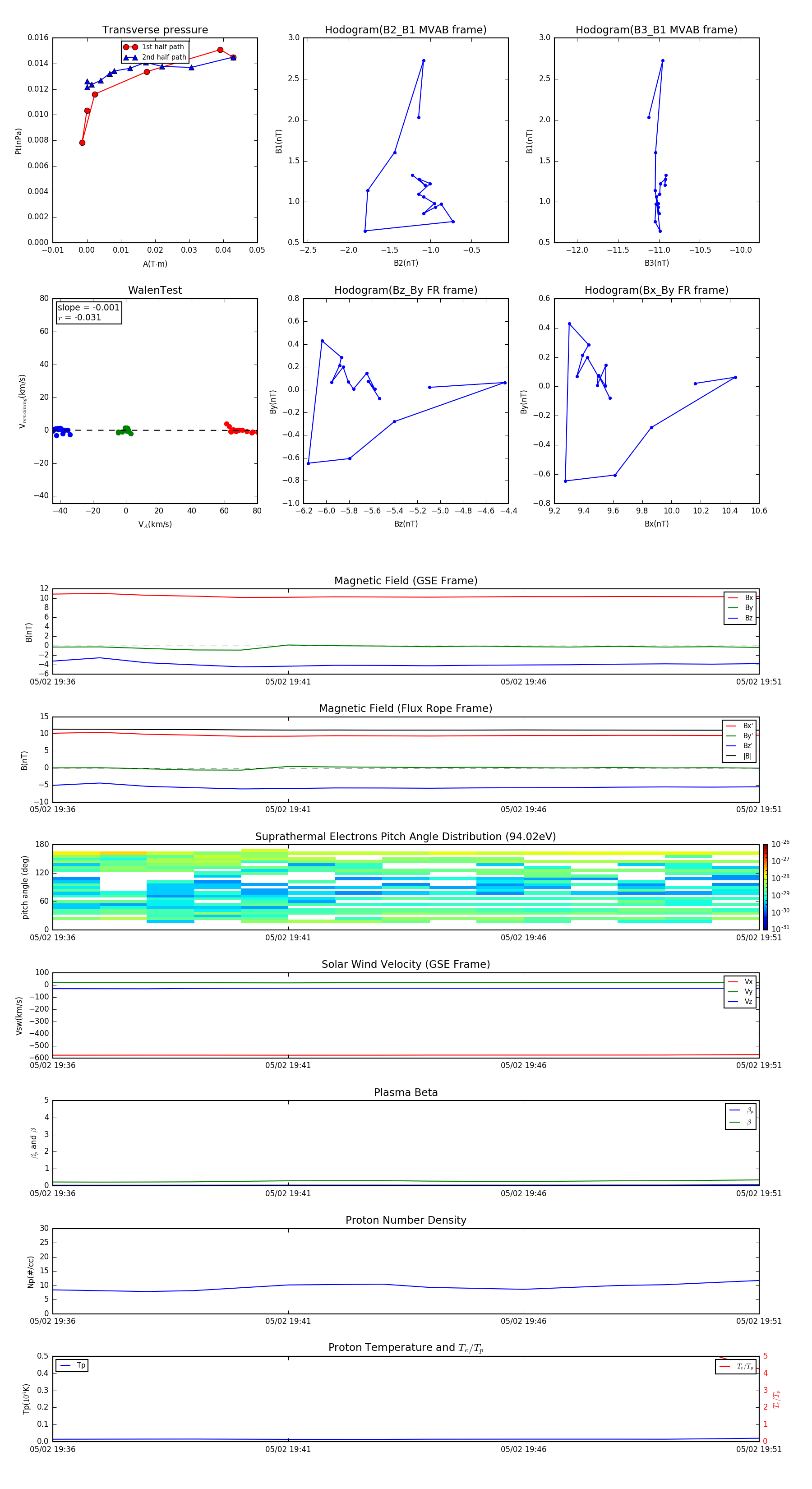
Flux Rope in 1998

Flux Rope Event 1998-05-02 19:36 ~ 1998-05-02 19:51 (16 minutes)


plot