HOME   LIST
‹–   –›

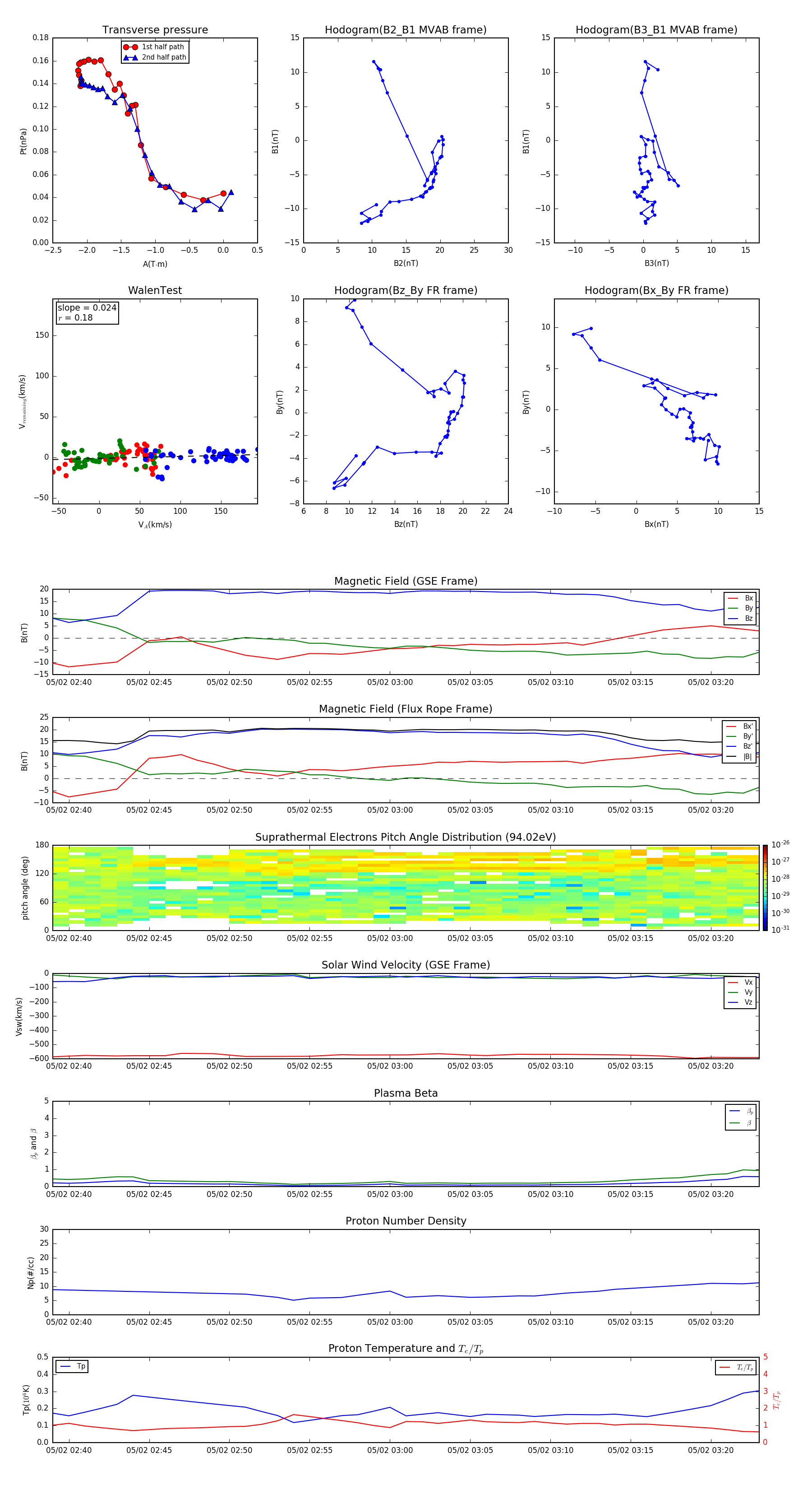
Flux Rope in 1998

Flux Rope Event 1998-05-02 02:39 ~ 1998-05-02 03:23 (45 minutes)


plot