HOME   LIST
‹–   –›

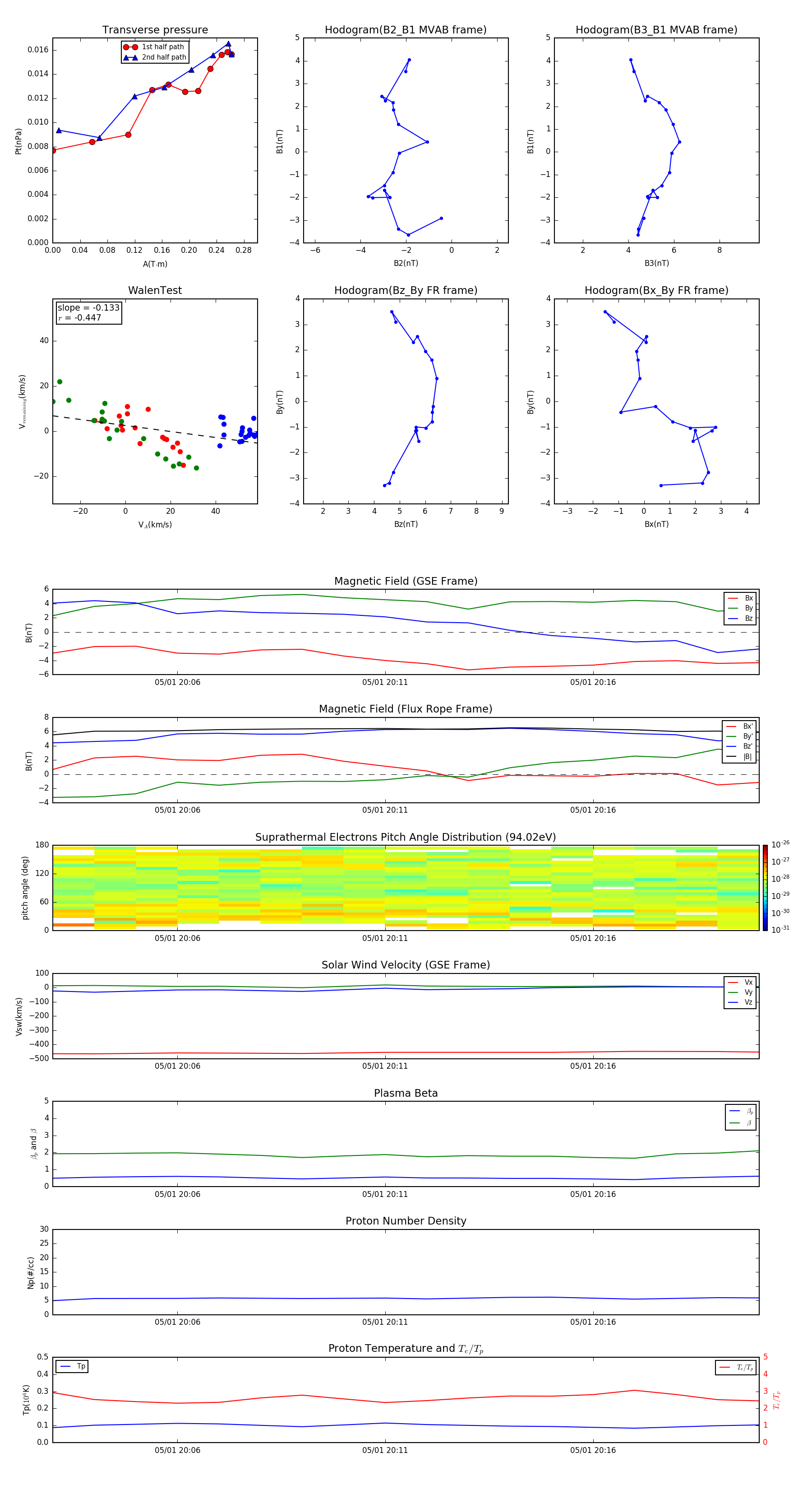
Flux Rope in 1998

Flux Rope Event 1998-05-01 20:03 ~ 1998-05-01 20:20 (18 minutes)


plot