HOME   LIST
‹–   –›

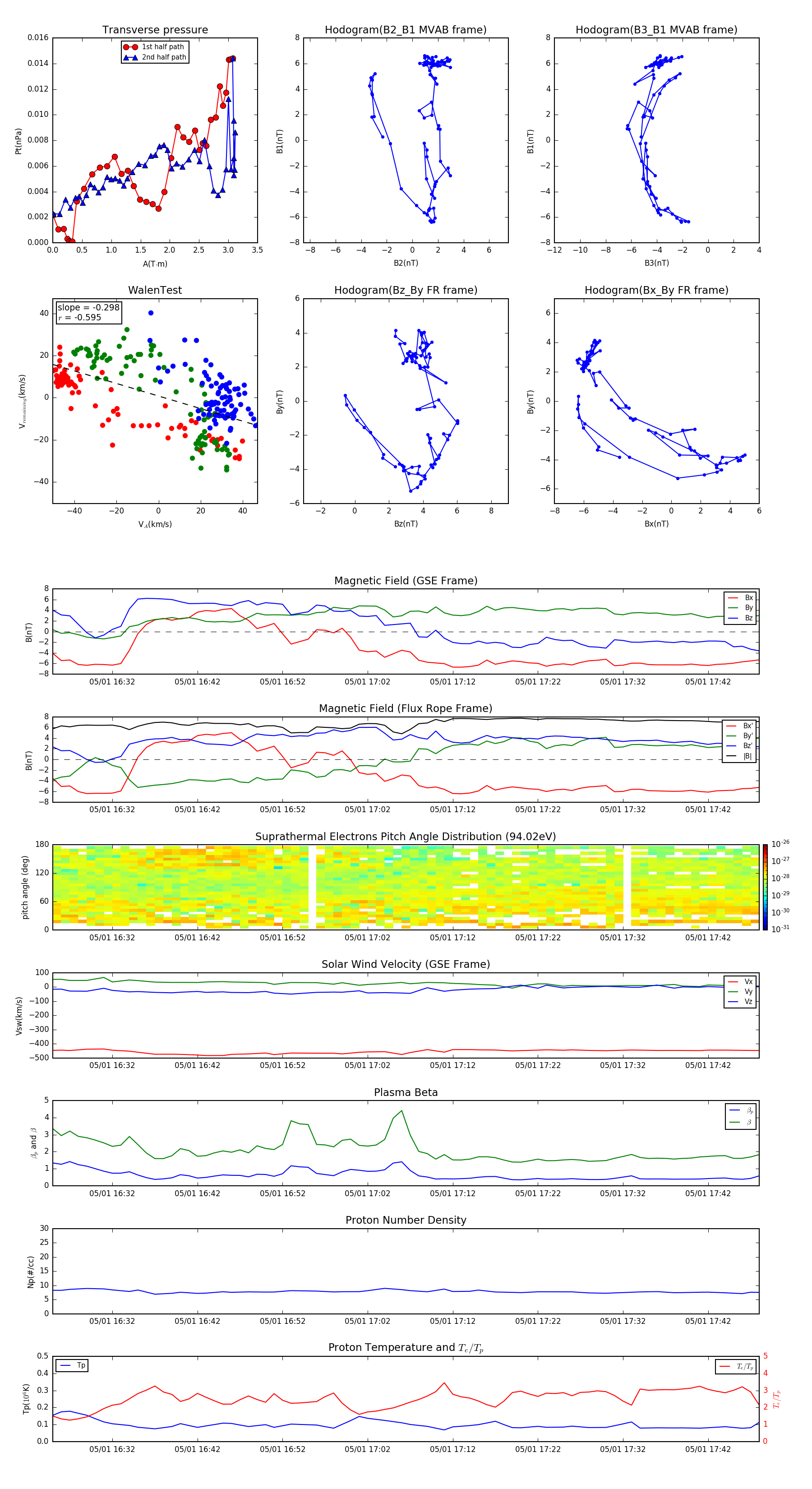
Flux Rope in 1998

Flux Rope Event 1998-05-01 16:25 ~ 1998-05-01 17:48 (84 minutes)


plot