HOME   LIST
‹–   –›

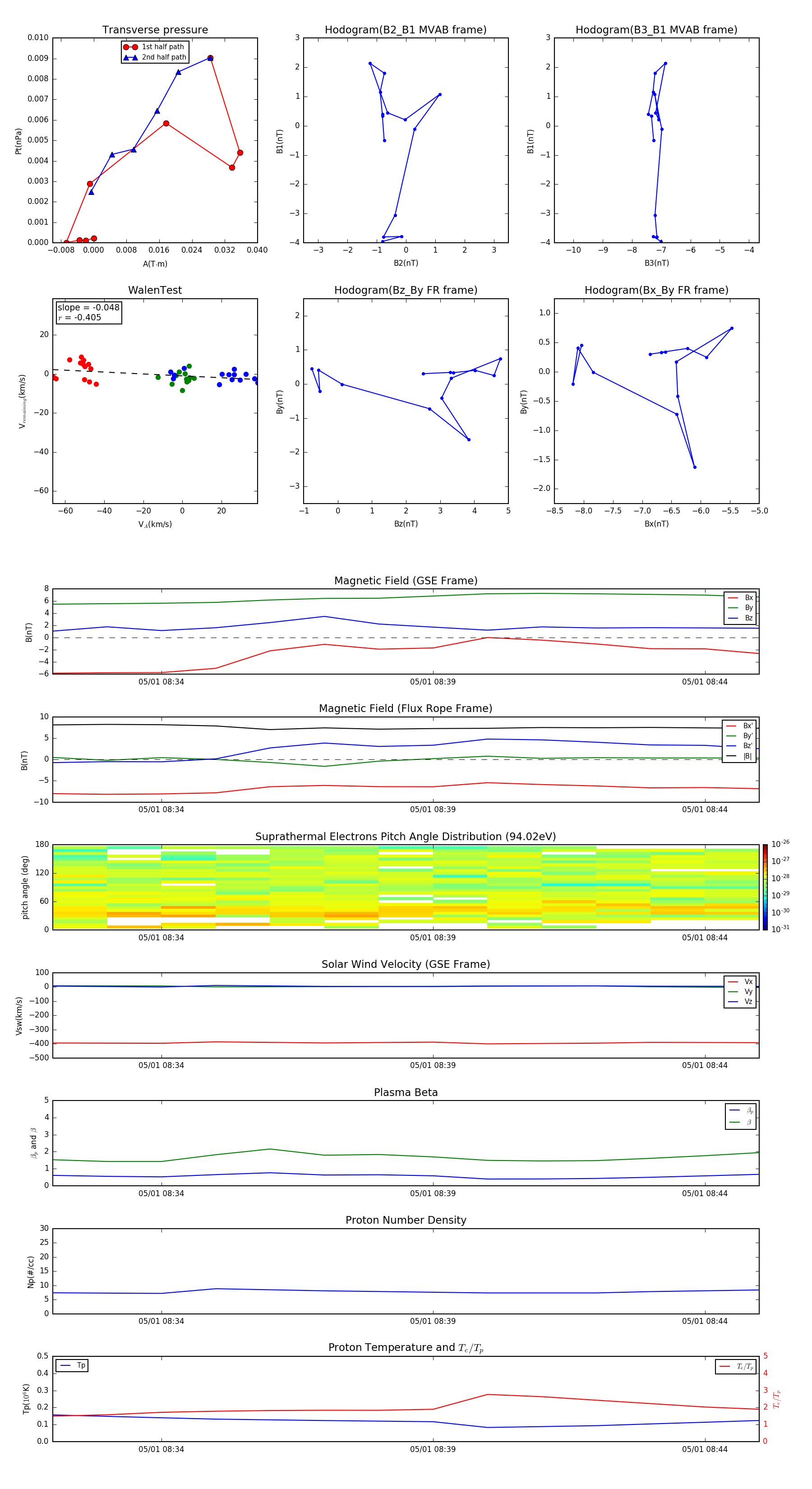
Flux Rope in 1998

Flux Rope Event 1998-05-01 08:32 ~ 1998-05-01 08:45 (14 minutes)


plot