HOME   LIST
‹–   –›

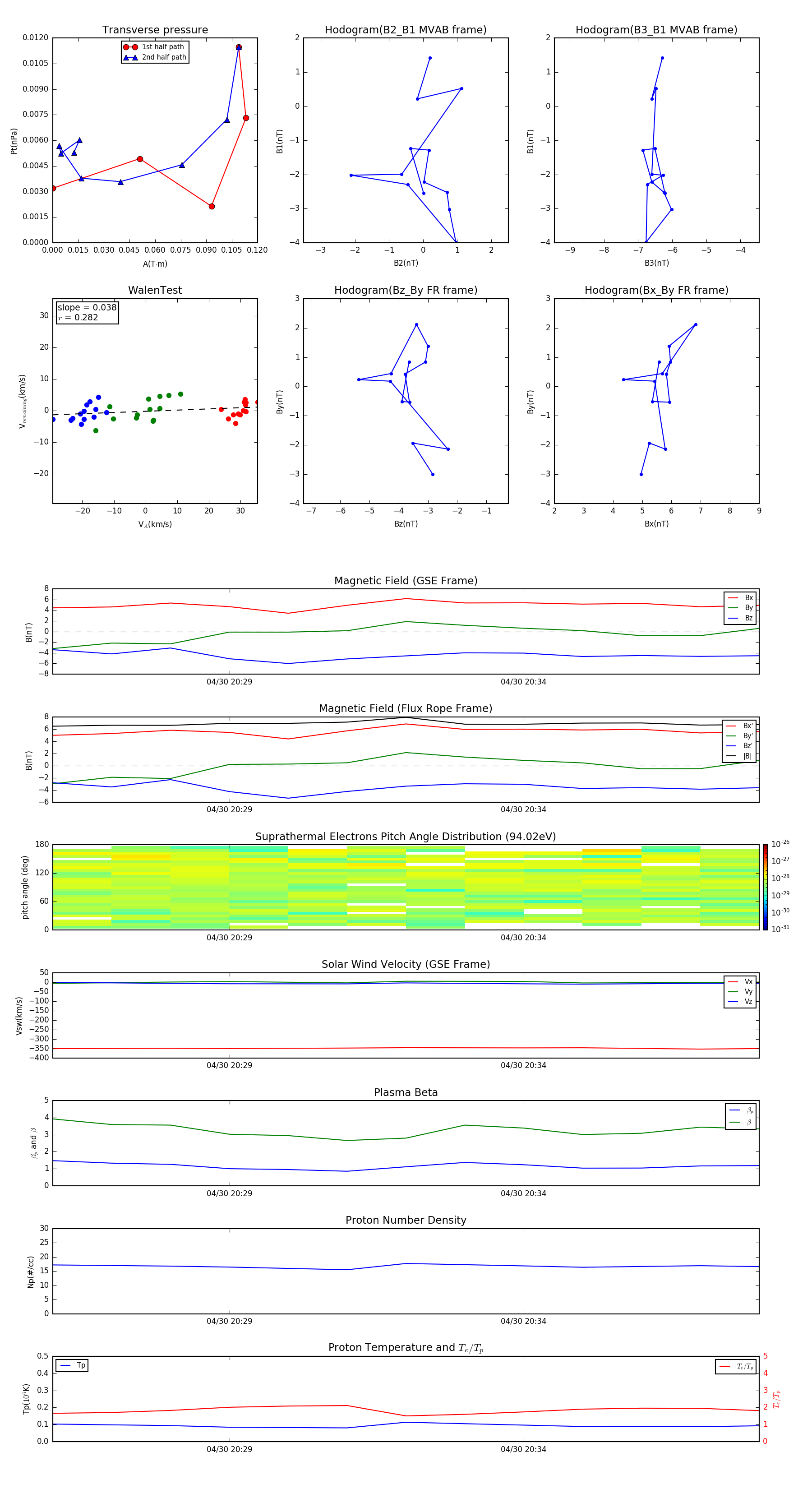
Flux Rope in 1998

Flux Rope Event 1998-04-30 20:26 ~ 1998-04-30 20:38 (13 minutes)


plot