HOME   LIST
‹–   –›

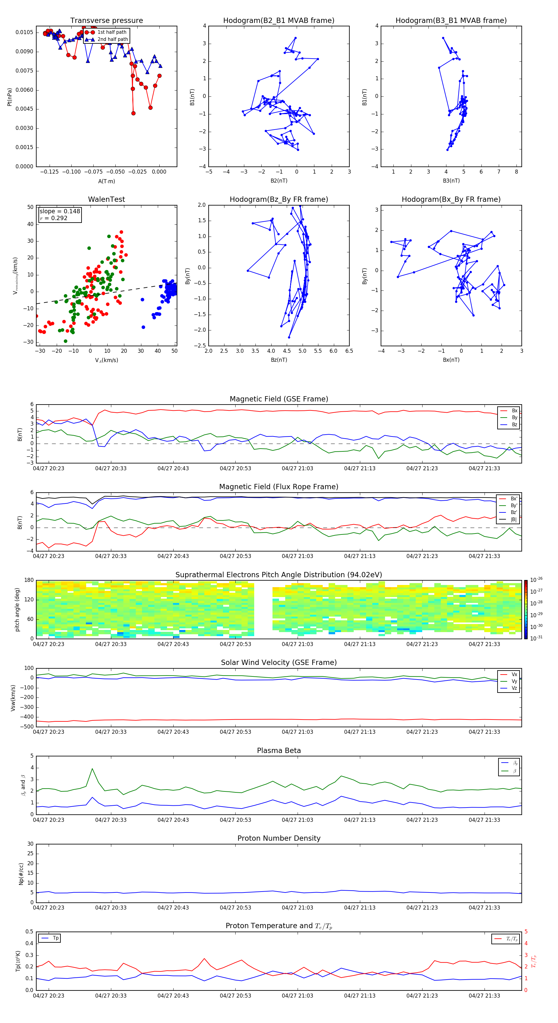
Flux Rope in 1998

Flux Rope Event 1998-04-27 20:21 ~ 1998-04-27 21:39 (79 minutes)


plot