HOME   LIST
‹–   –›

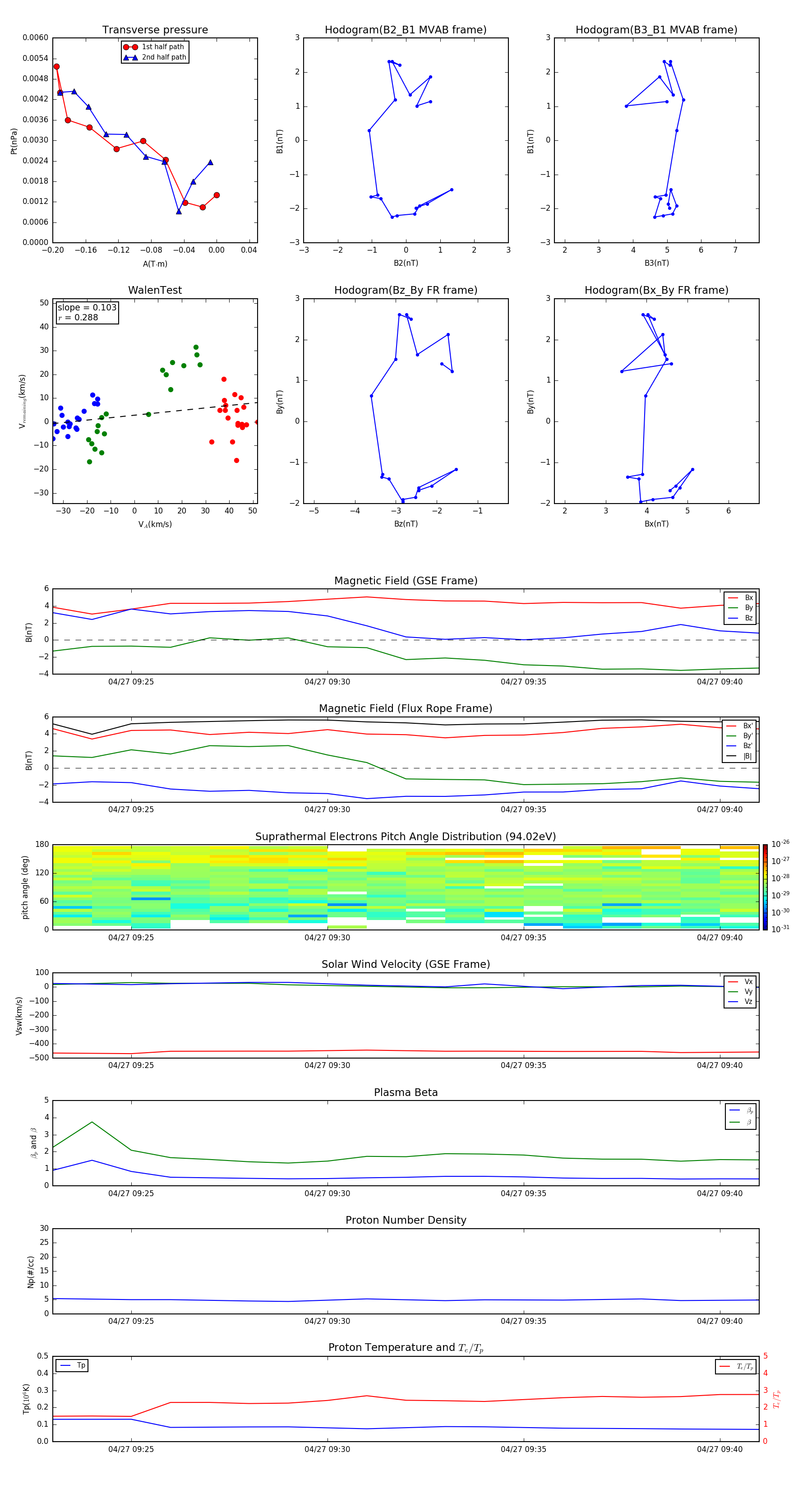
Flux Rope in 1998

Flux Rope Event 1998-04-27 09:23 ~ 1998-04-27 09:41 (19 minutes)


plot