HOME   LIST
‹–   –›

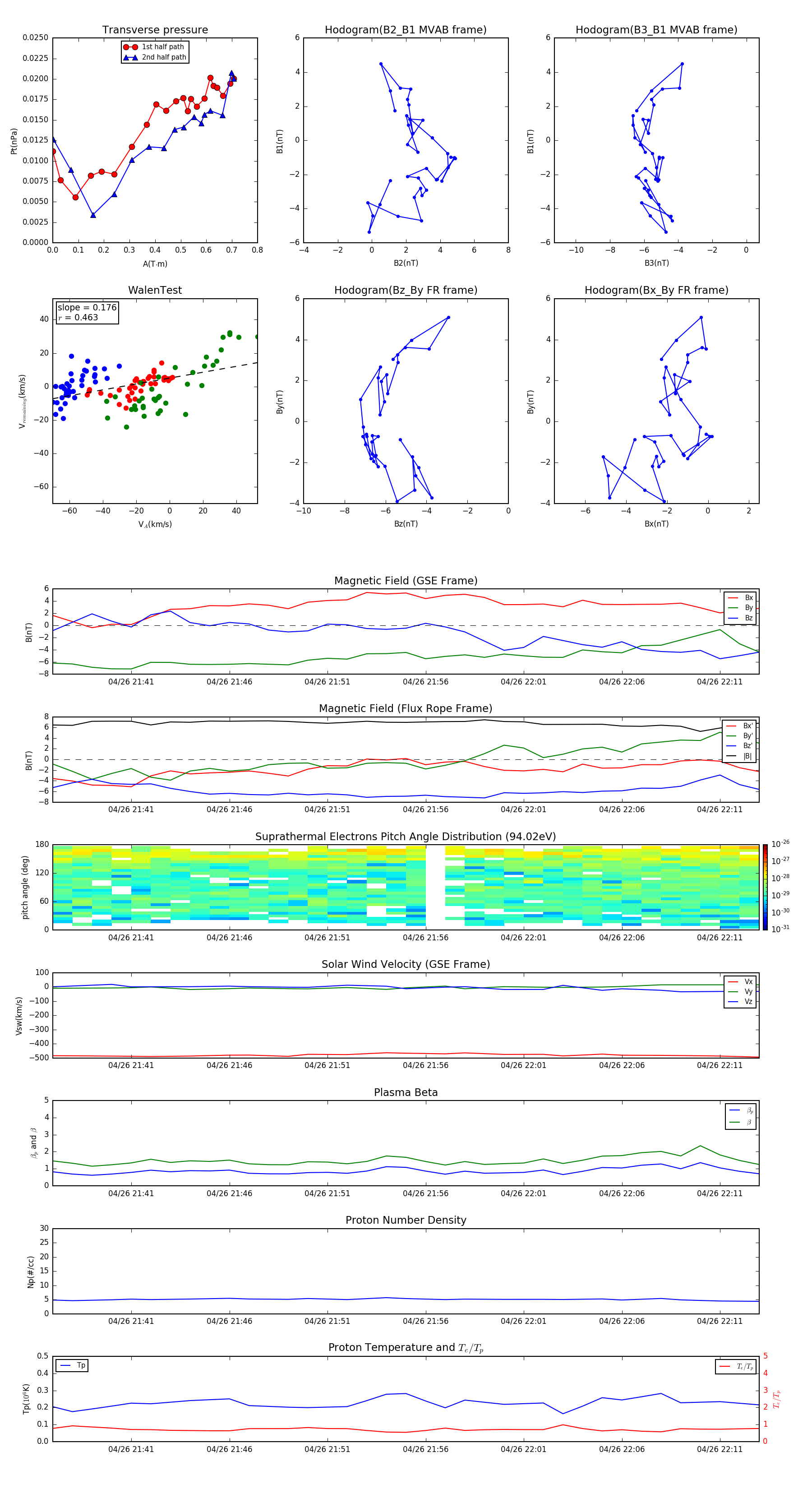
Flux Rope in 1998

Flux Rope Event 1998-04-26 21:37 ~ 1998-04-26 22:13 (37 minutes)


plot