HOME   LIST
‹–   –›

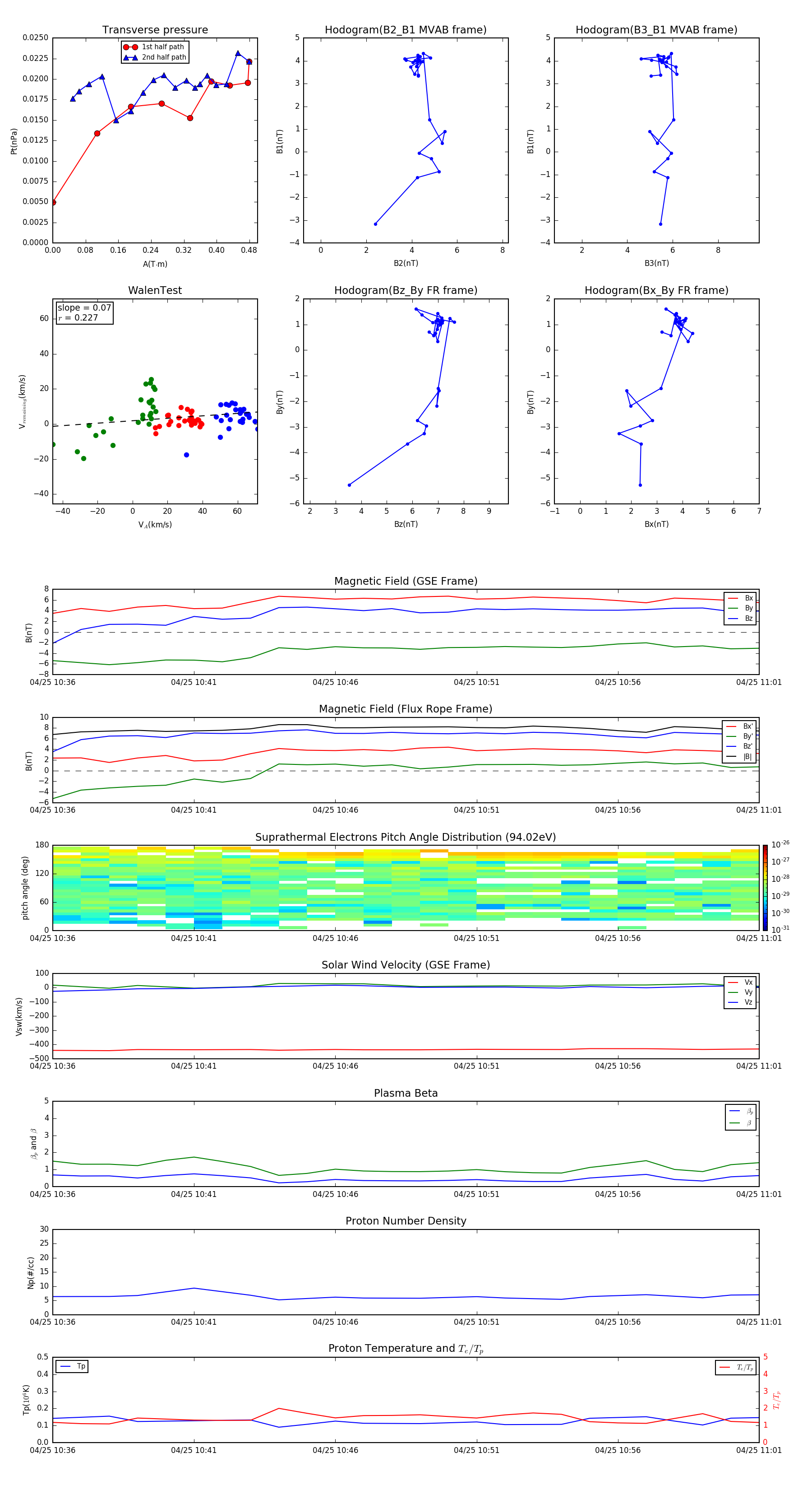
Flux Rope in 1998

Flux Rope Event 1998-04-25 10:36 ~ 1998-04-25 11:01 (26 minutes)


plot