HOME   LIST
‹–   –›

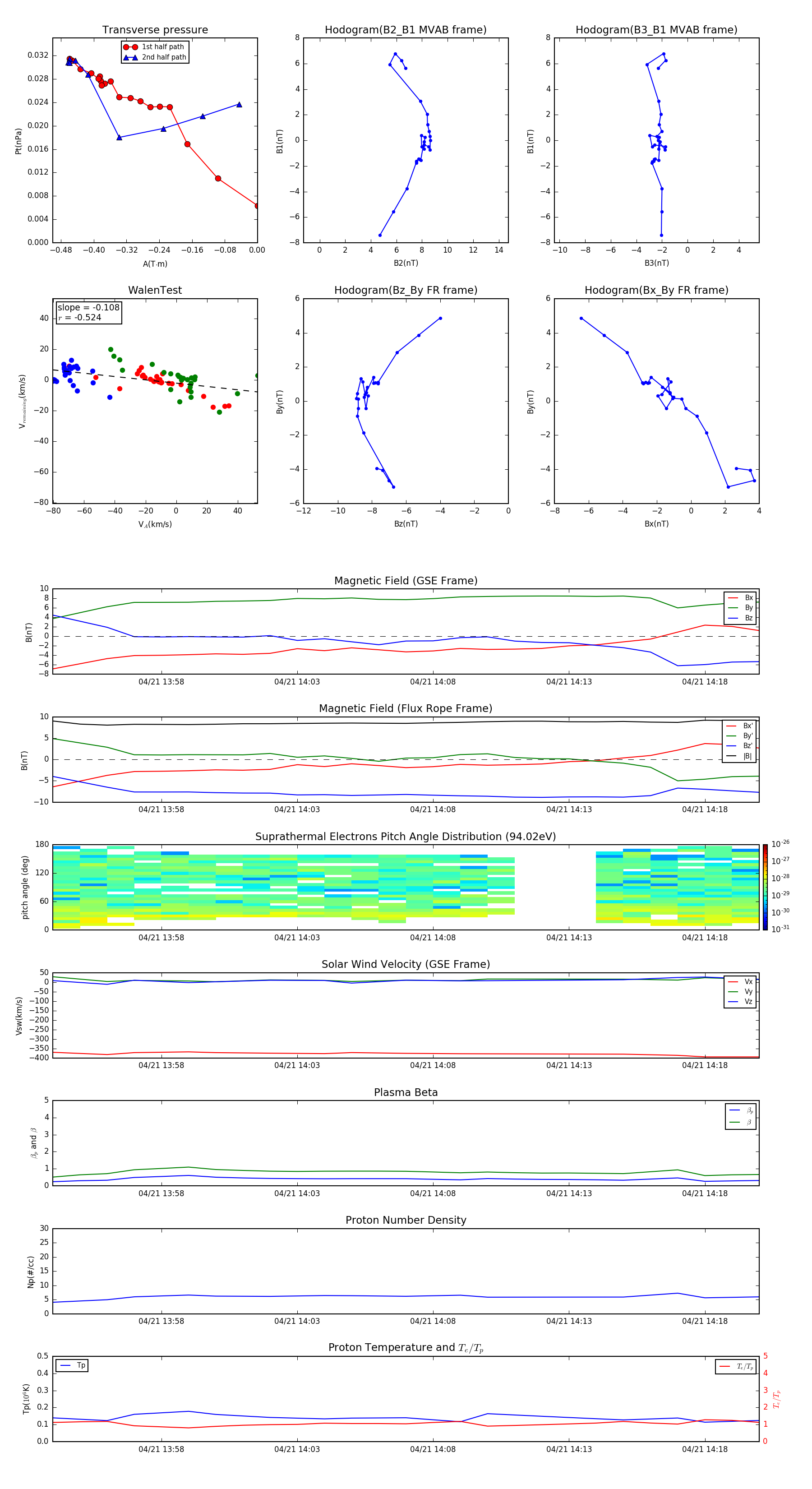
Flux Rope in 1998

Flux Rope Event 1998-04-21 13:54 ~ 1998-04-21 14:20 (27 minutes)


plot