HOME   LIST
‹–   –›

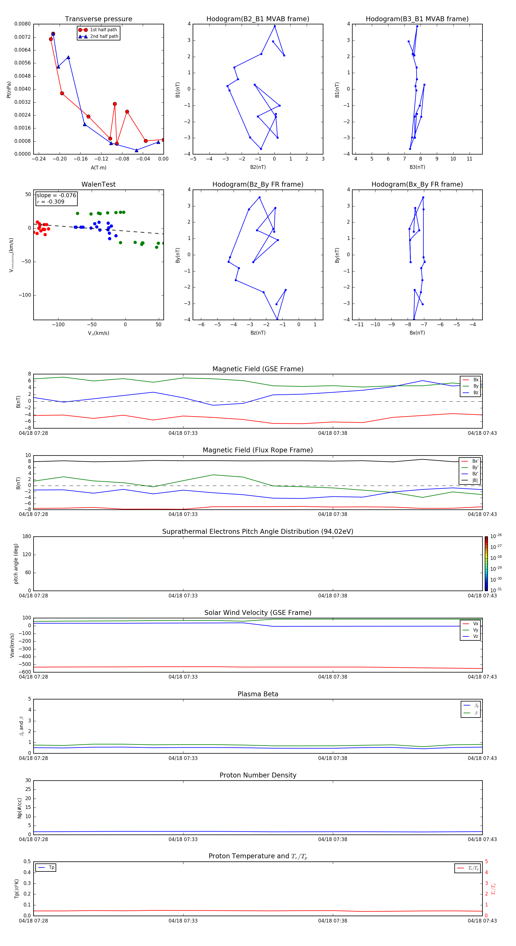
Flux Rope in 1998

Flux Rope Event 1998-04-18 07:28 ~ 1998-04-18 07:43 (16 minutes)


plot