HOME   LIST
‹–   –›

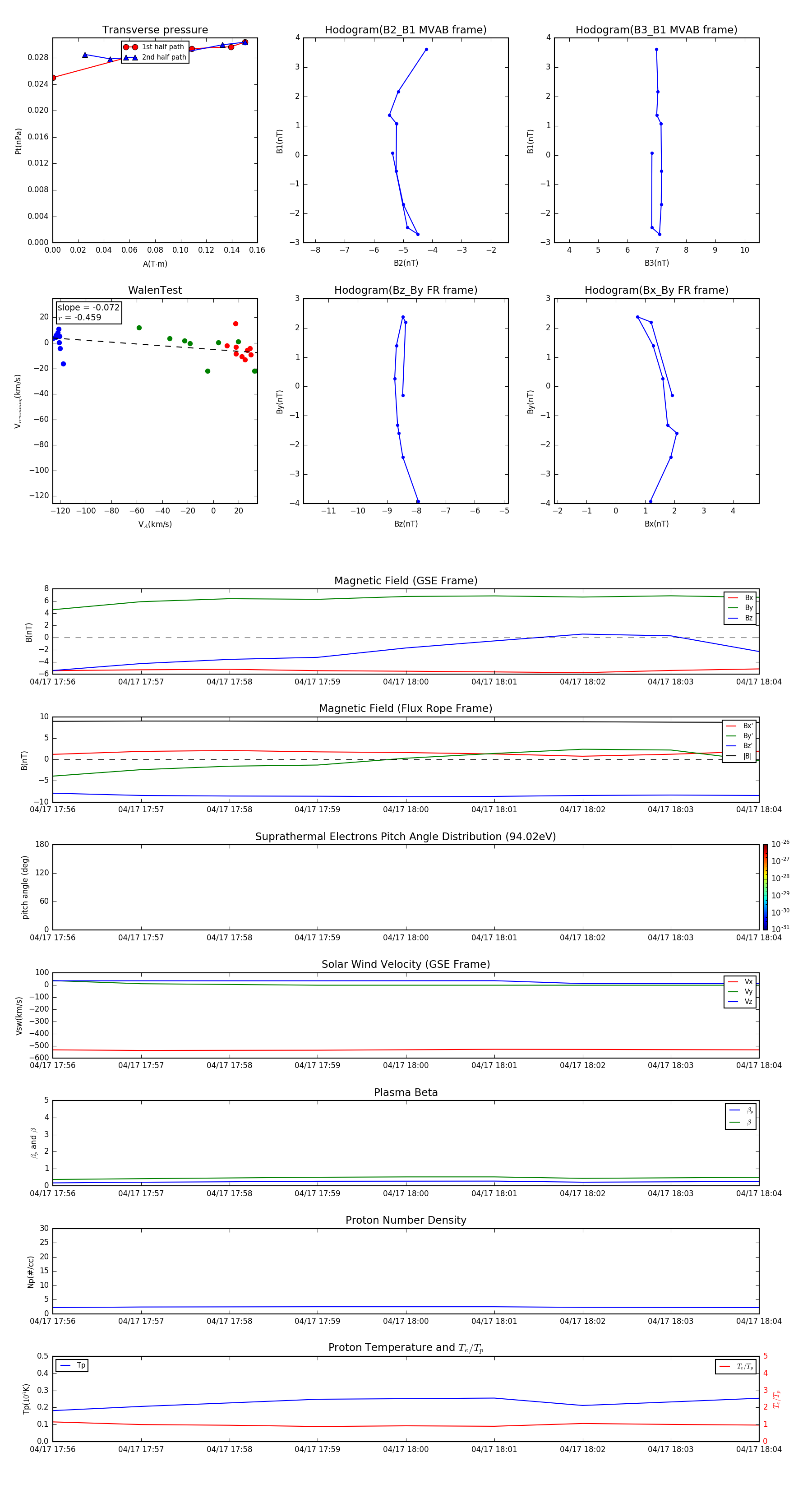
Flux Rope in 1998

Flux Rope Event 1998-04-17 17:56 ~ 1998-04-17 18:04 (9 minutes)


plot