HOME   LIST
‹–   –›

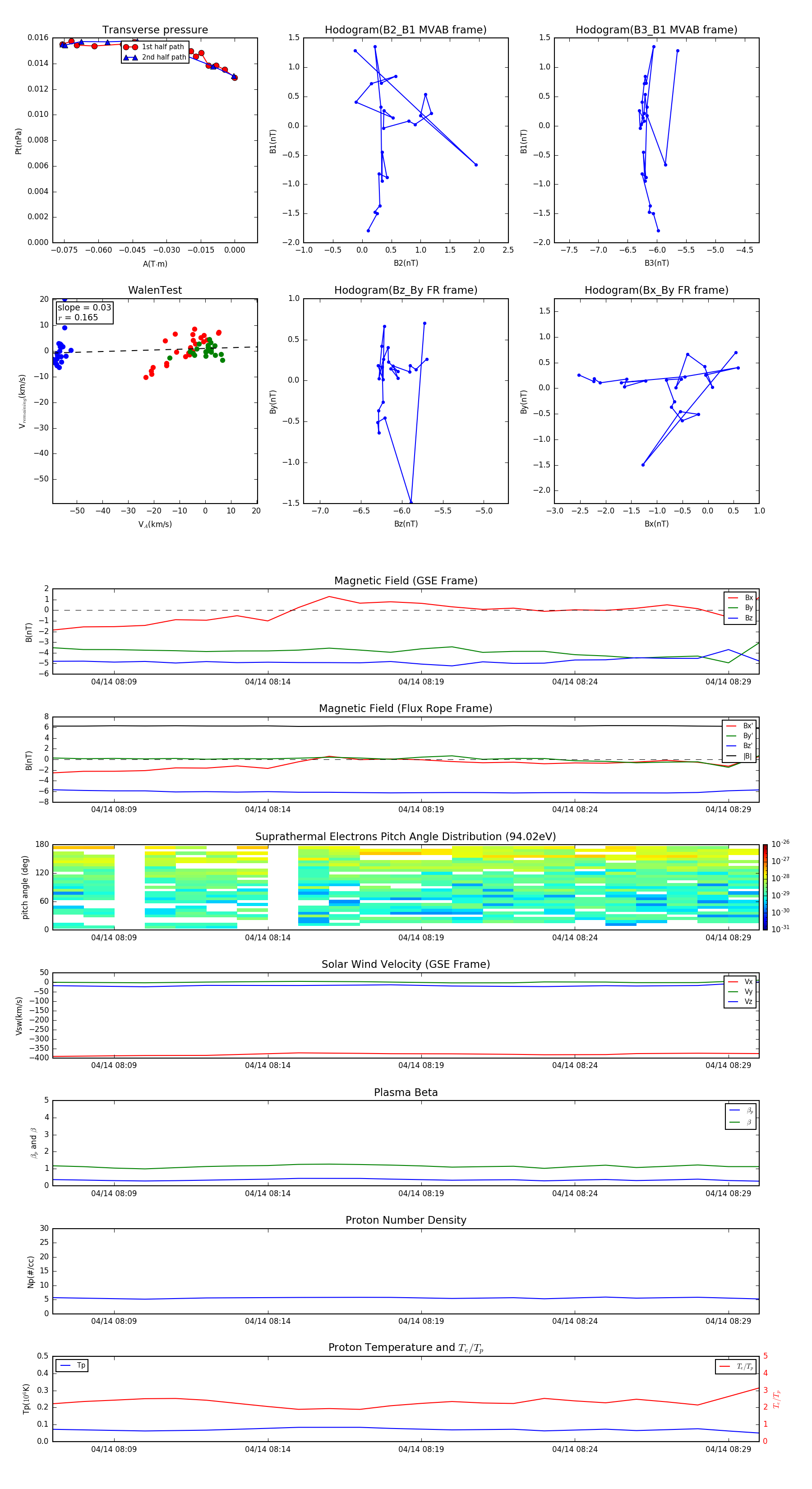
Flux Rope in 1998

Flux Rope Event 1998-04-14 08:07 ~ 1998-04-14 08:30 (24 minutes)


plot