HOME   LIST
‹–   –›

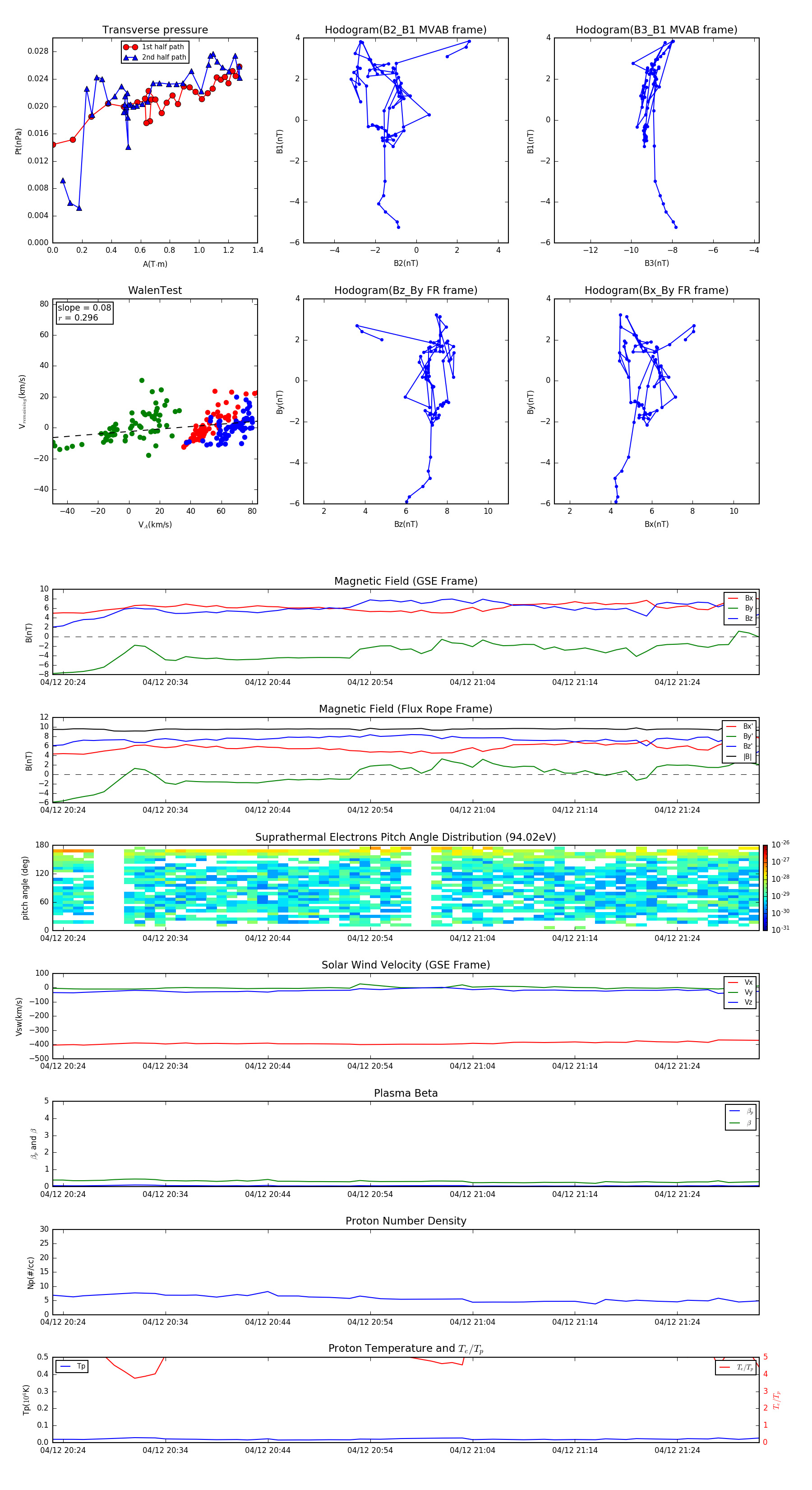
Flux Rope in 1998

Flux Rope Event 1998-04-12 20:23 ~ 1998-04-12 21:32 (70 minutes)


plot