HOME   LIST
‹–   –›

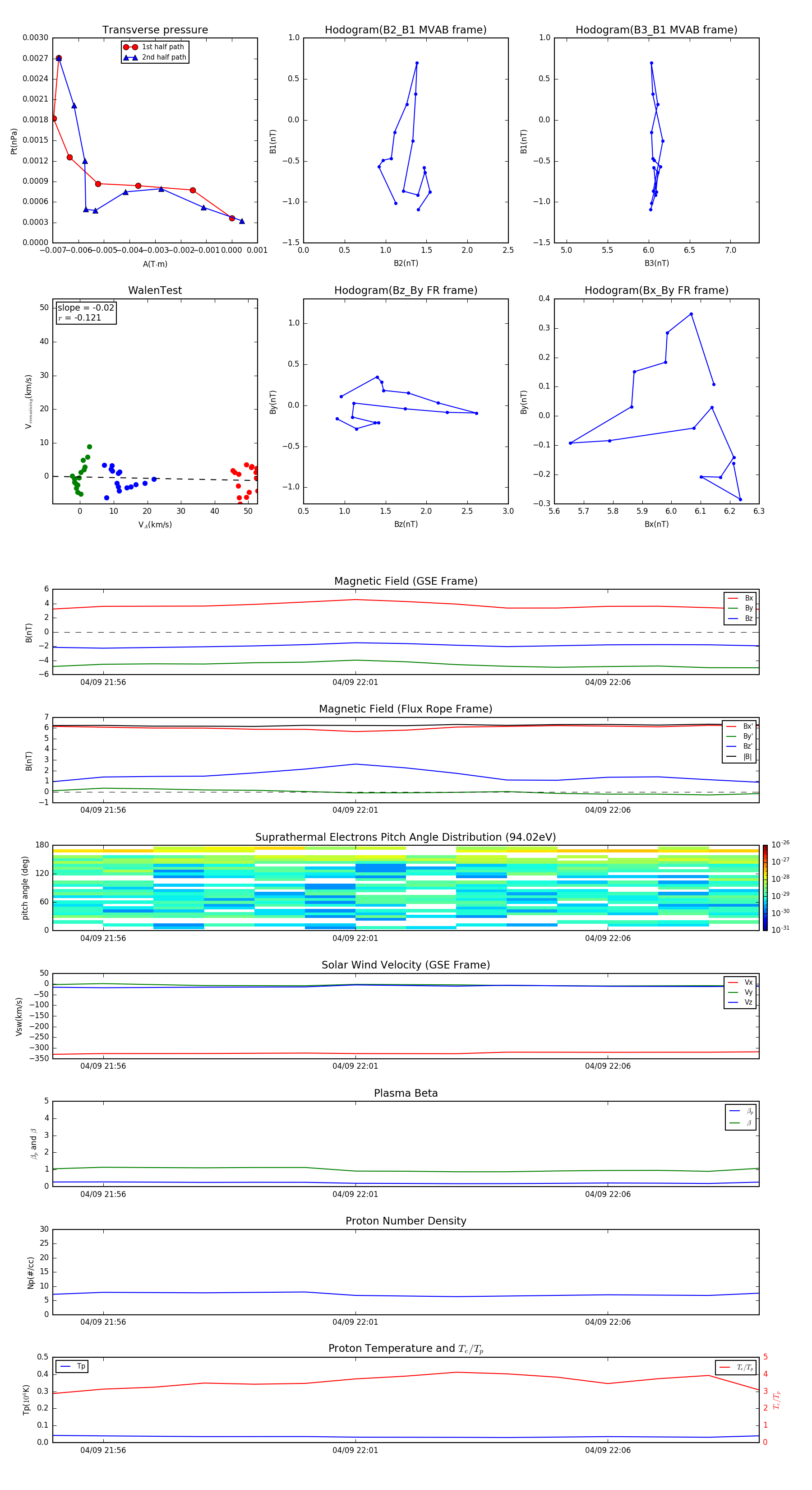
Flux Rope in 1998

Flux Rope Event 1998-04-09 21:55 ~ 1998-04-09 22:09 (15 minutes)


plot