HOME   LIST
‹–   –›

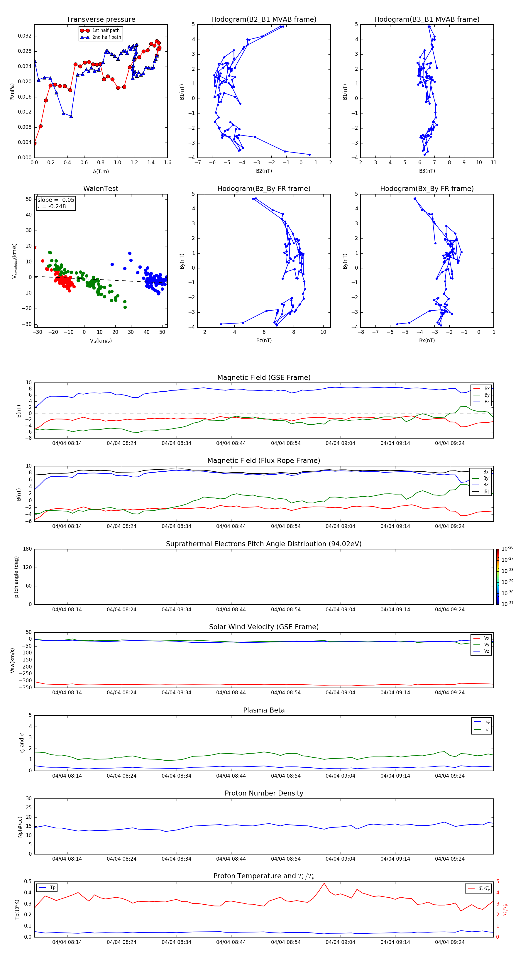
Flux Rope in 1998

Flux Rope Event 1998-04-04 08:08 ~ 1998-04-04 09:32 (85 minutes)


plot