HOME   LIST
‹–   –›

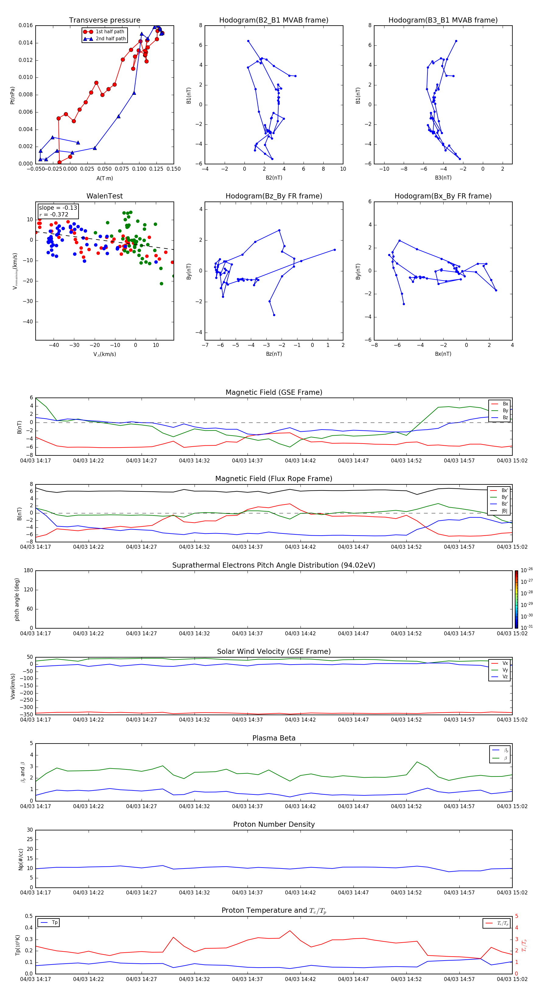
Flux Rope in 1998

Flux Rope Event 1998-04-03 14:17 ~ 1998-04-03 15:02 (46 minutes)


plot