HOME   LIST
‹–   –›

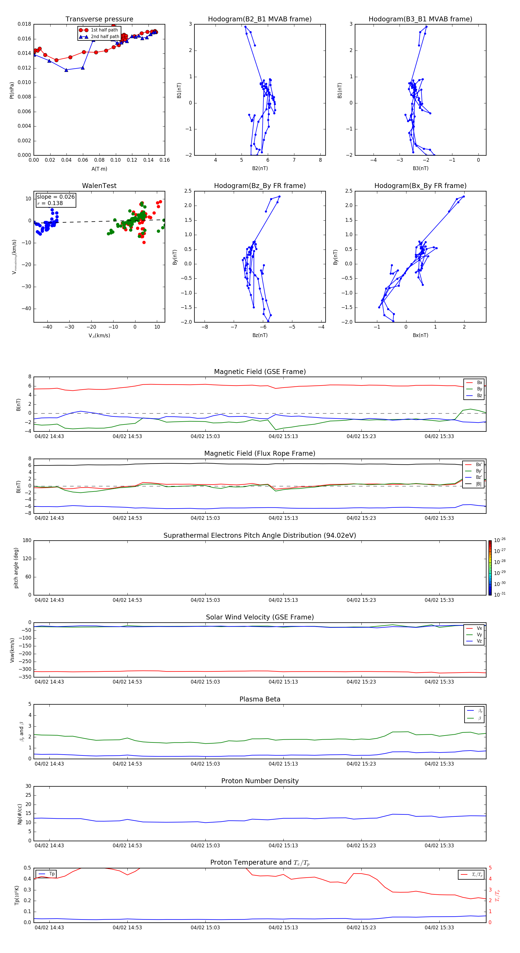
Flux Rope in 1998

Flux Rope Event 1998-04-02 14:41 ~ 1998-04-02 15:39 (59 minutes)


plot