HOME   LIST
‹–   –›

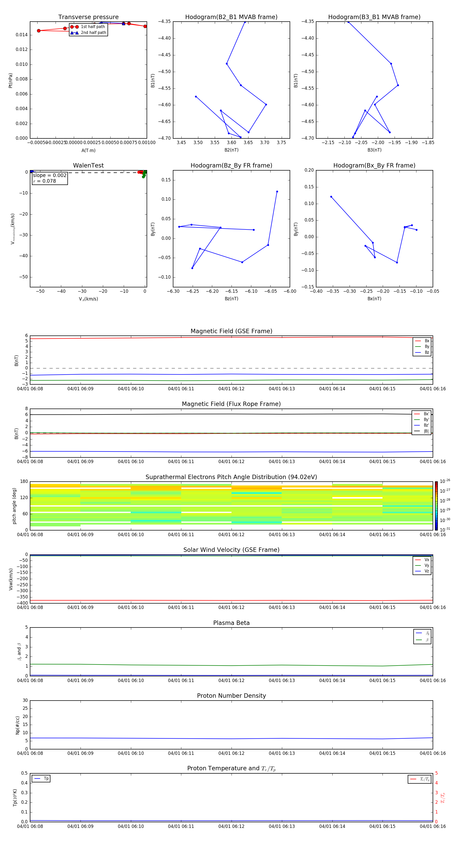
Flux Rope in 1998

Flux Rope Event 1998-04-01 06:08 ~ 1998-04-01 06:16 (9 minutes)


plot