HOME   LIST
‹–   –›

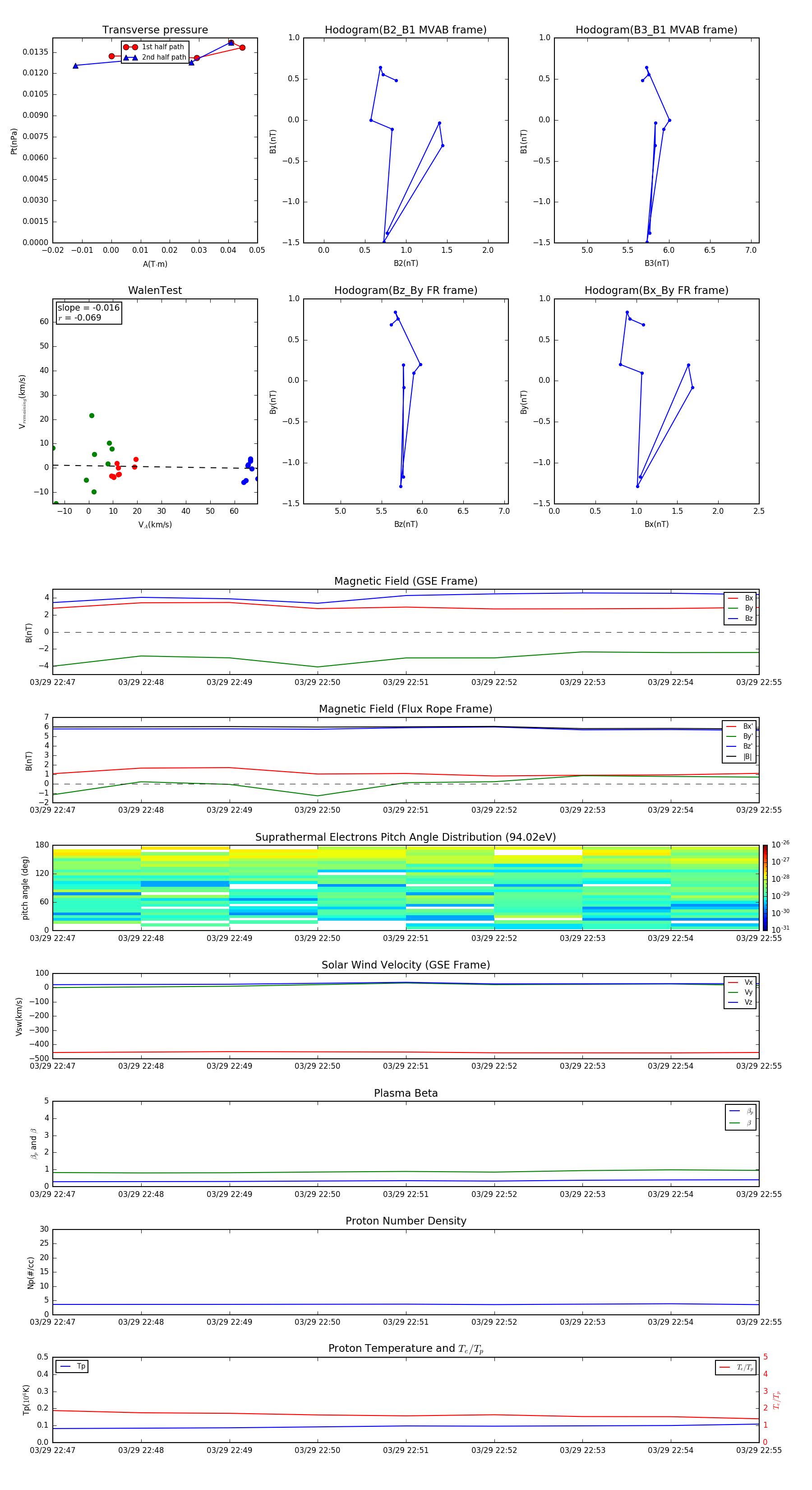
Flux Rope in 1998

Flux Rope Event 1998-03-29 22:47 ~ 1998-03-29 22:55 (9 minutes)


plot