HOME   LIST
‹–   –›

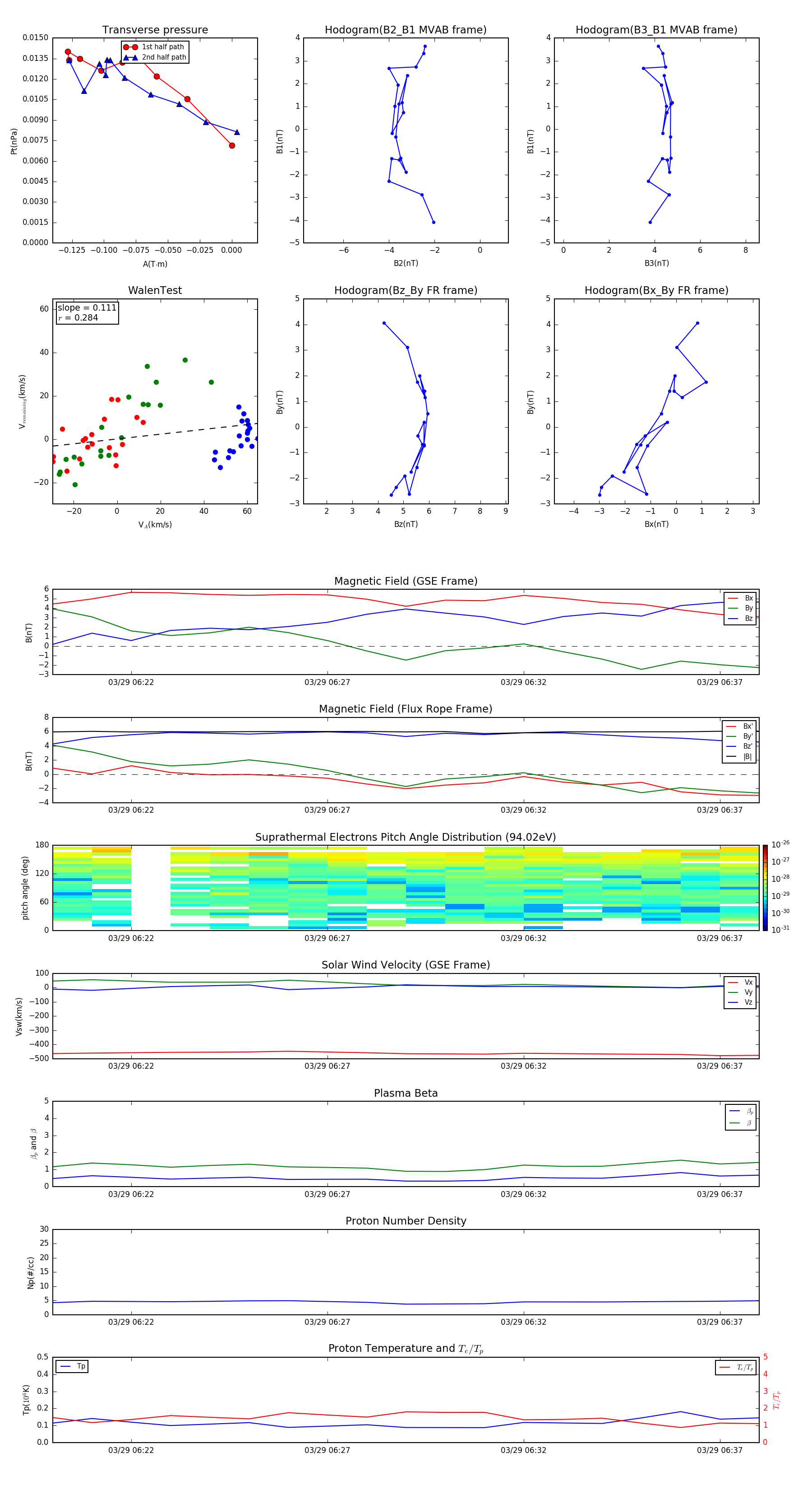
Flux Rope in 1998

Flux Rope Event 1998-03-29 06:20 ~ 1998-03-29 06:38 (19 minutes)


plot