HOME   LIST
‹–   –›

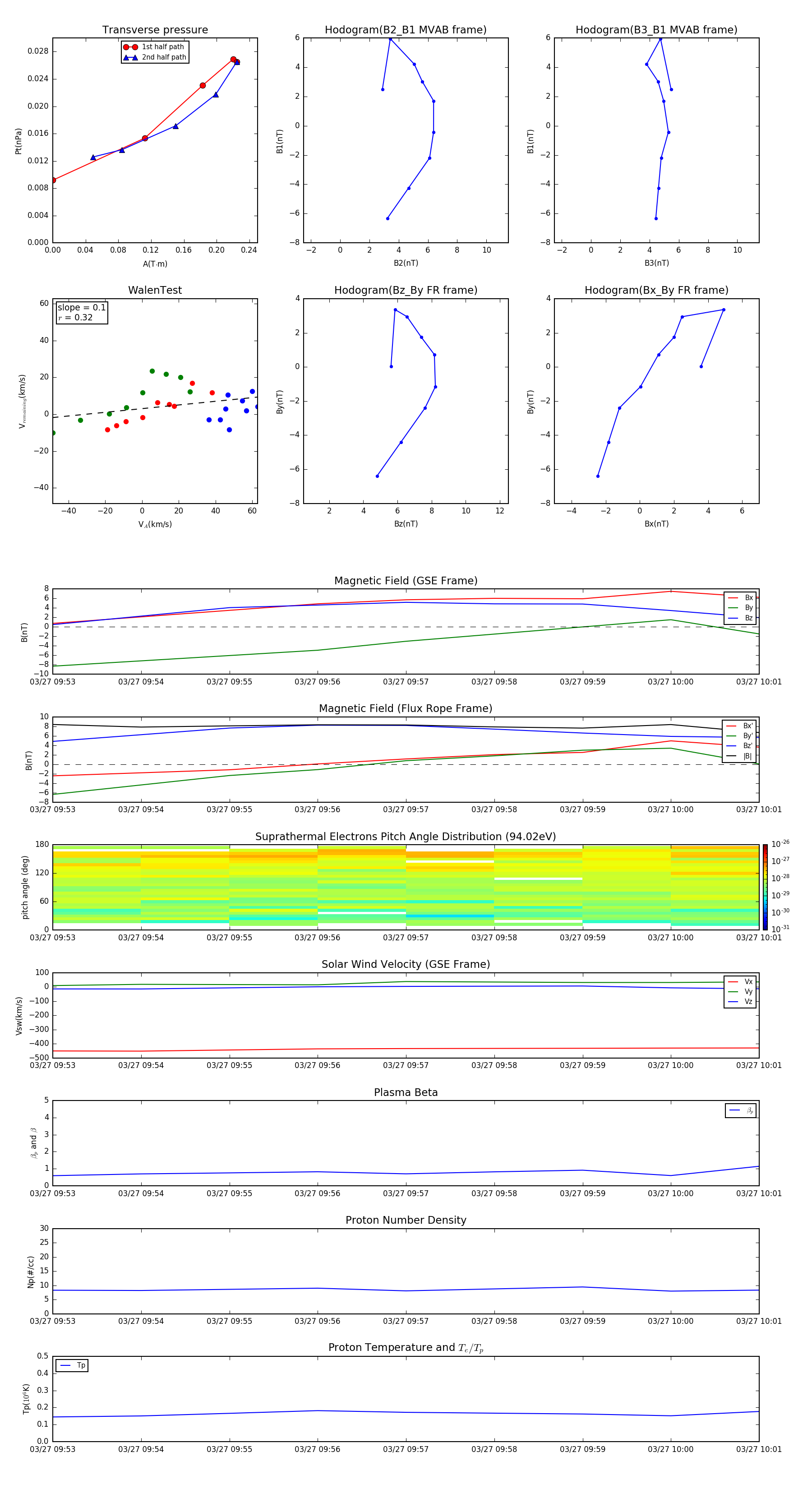
Flux Rope in 1998

Flux Rope Event 1998-03-27 09:53 ~ 1998-03-27 10:01 (9 minutes)


plot