HOME   LIST
‹–   –›

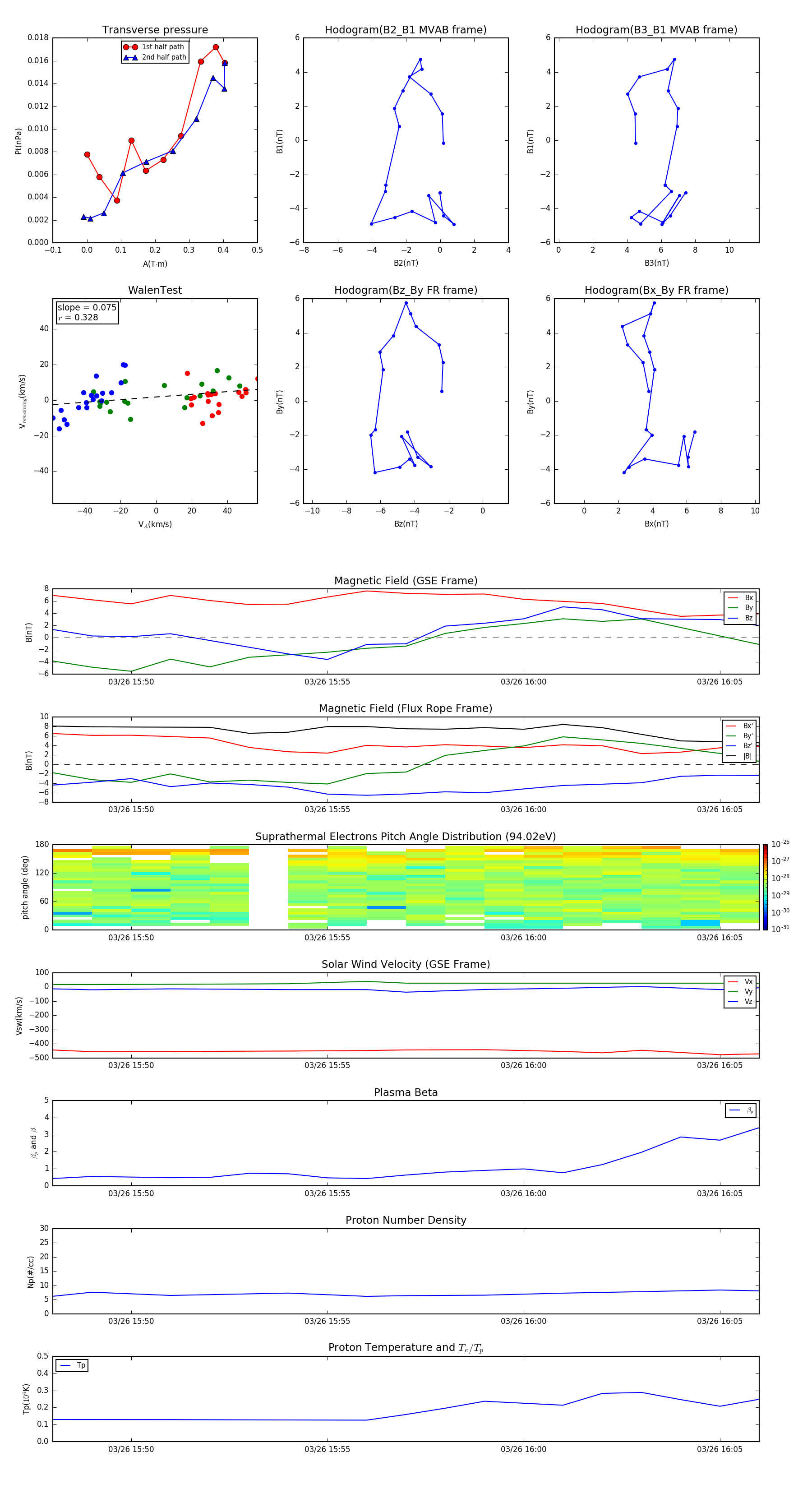
Flux Rope in 1998

Flux Rope Event 1998-03-26 15:48 ~ 1998-03-26 16:06 (19 minutes)


plot