HOME   LIST
‹–   –›

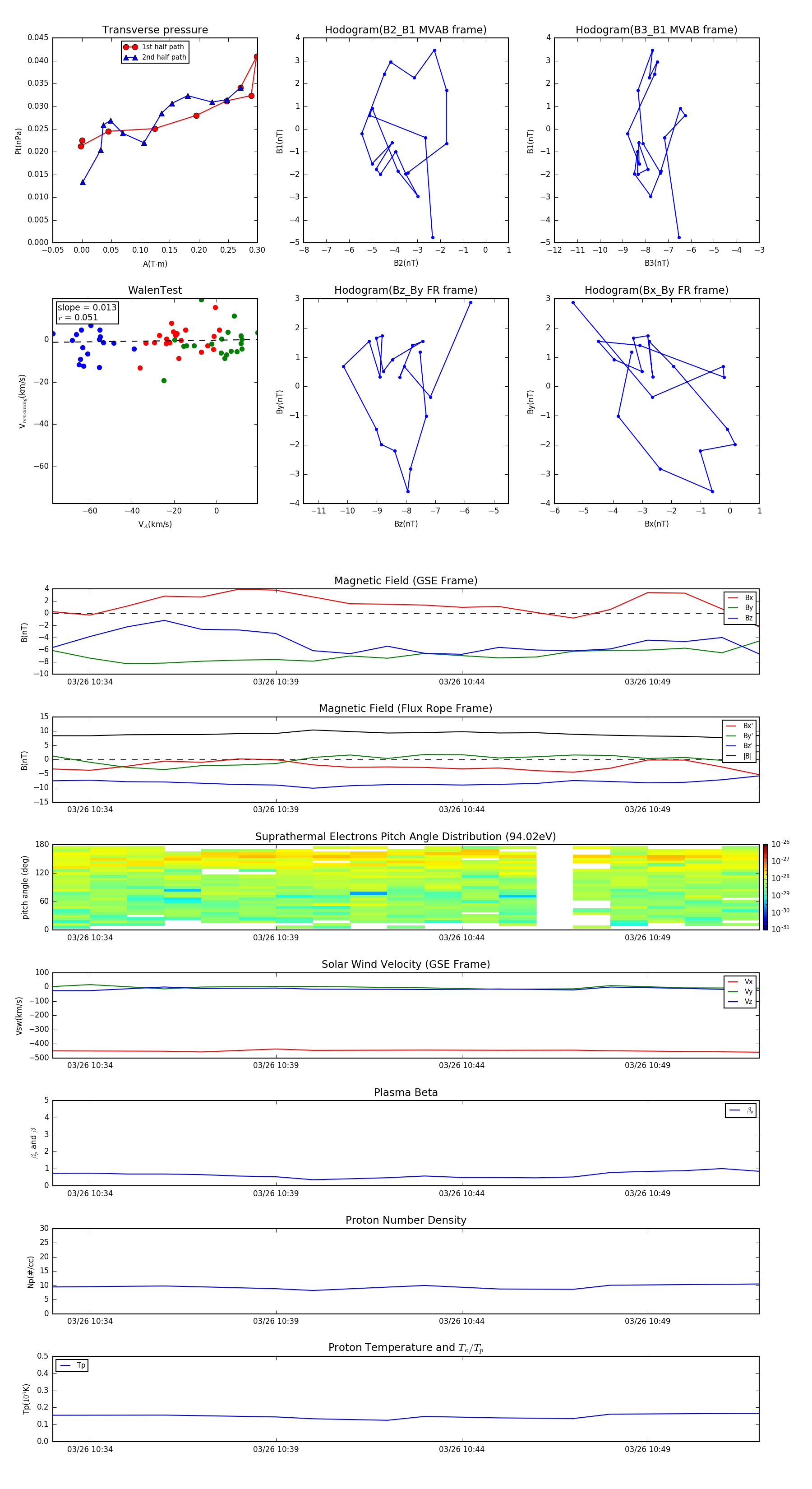
Flux Rope in 1998

Flux Rope Event 1998-03-26 10:33 ~ 1998-03-26 10:52 (20 minutes)


plot