HOME   LIST
‹–   –›

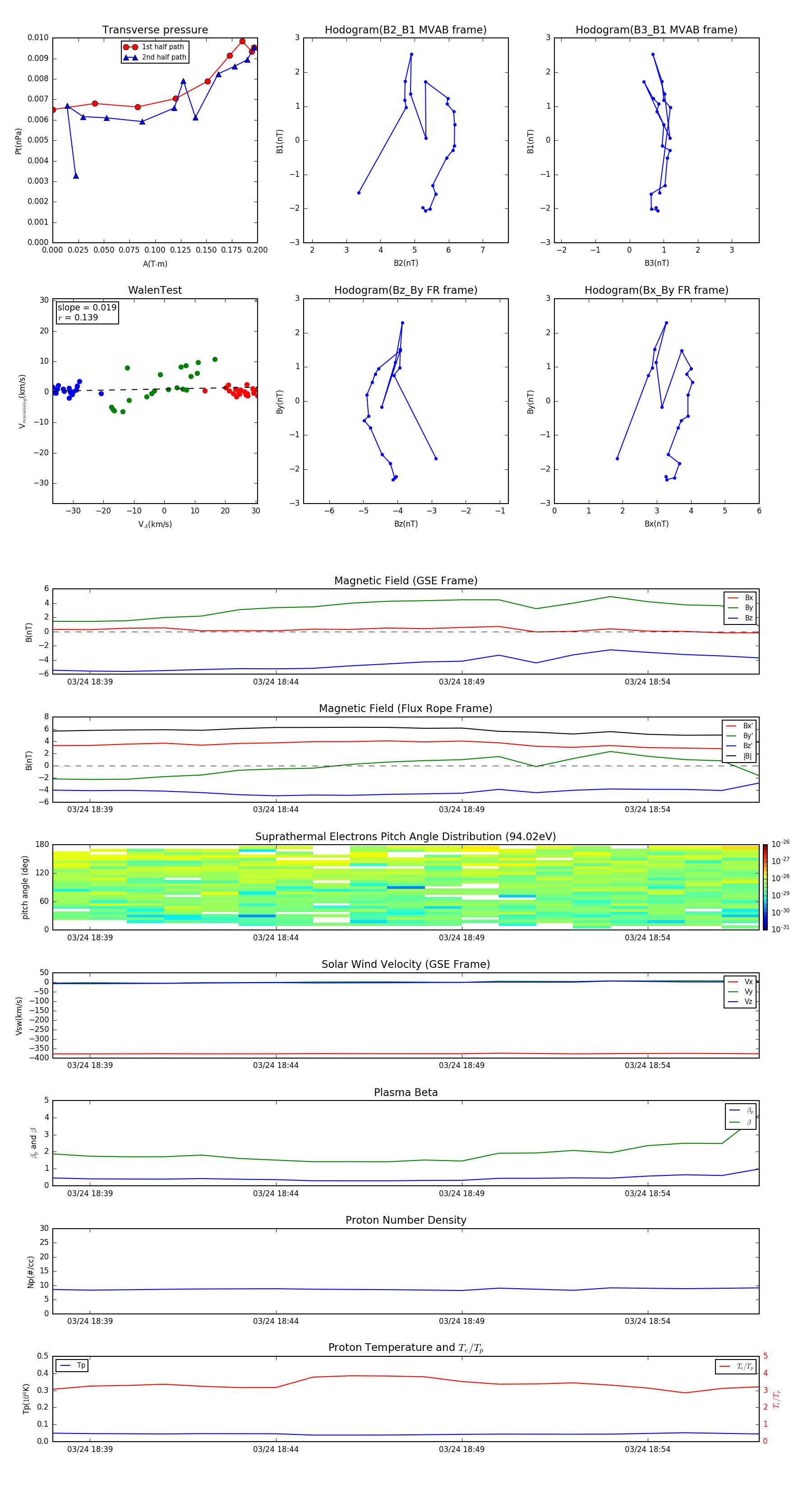
Flux Rope in 1998

Flux Rope Event 1998-03-24 18:38 ~ 1998-03-24 18:57 (20 minutes)


plot