HOME   LIST
‹–   –›

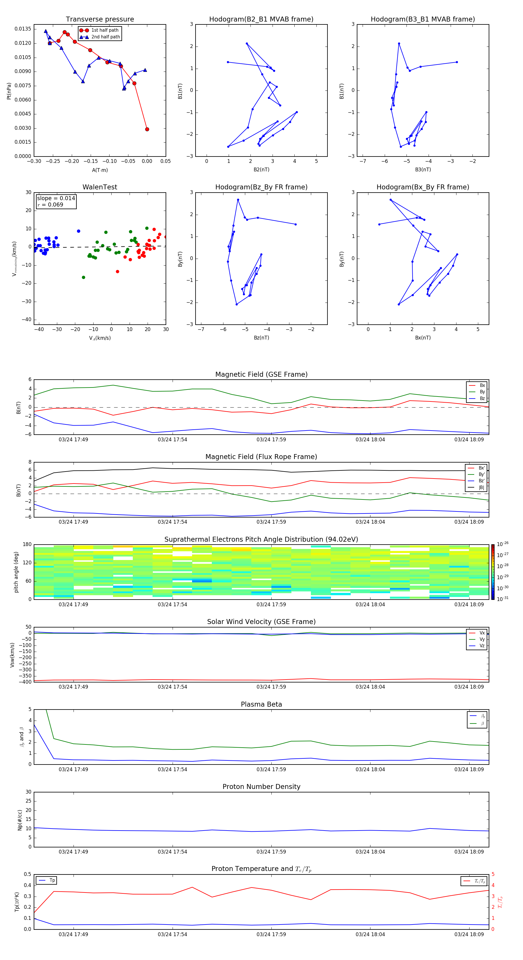
Flux Rope in 1998

Flux Rope Event 1998-03-24 17:47 ~ 1998-03-24 18:10 (24 minutes)


plot