HOME   LIST
‹–   –›

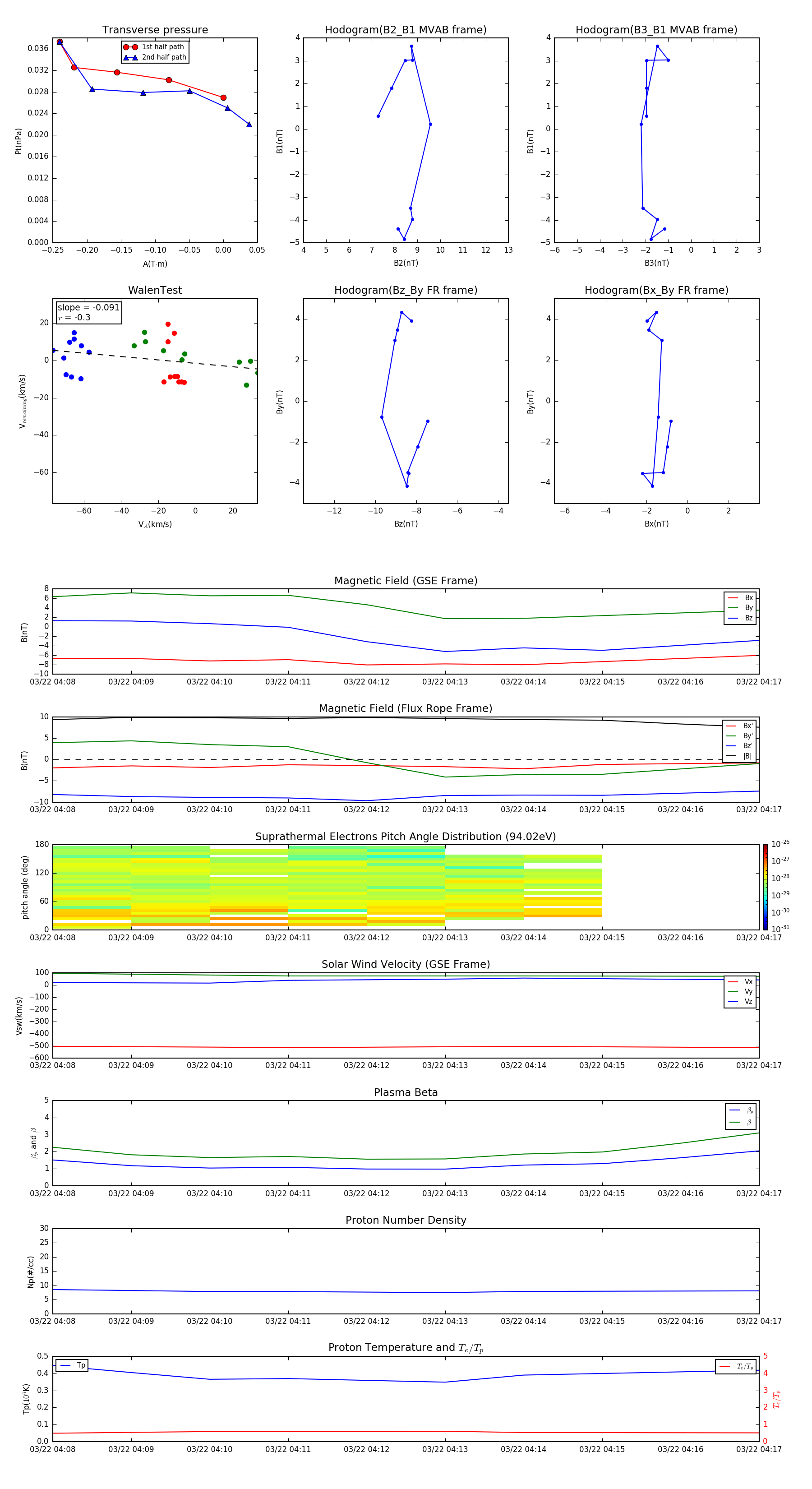
Flux Rope in 1998

Flux Rope Event 1998-03-22 04:08 ~ 1998-03-22 04:17 (10 minutes)


plot