HOME   LIST
‹–   –›

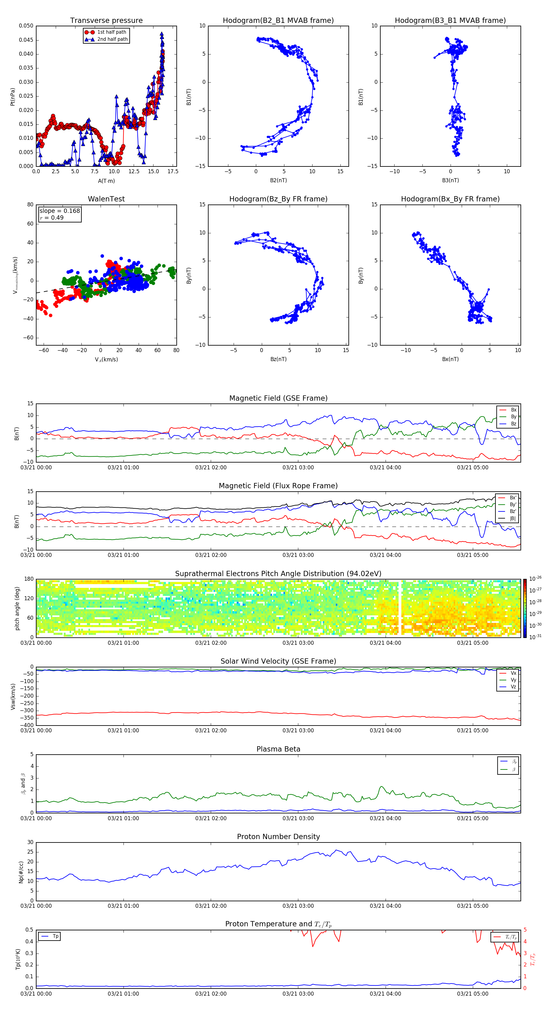
Flux Rope in 1998

Flux Rope Event 1998-03-21 00:00 ~ 1998-03-21 05:33 (334 minutes)


plot