HOME   LIST
‹–   –›

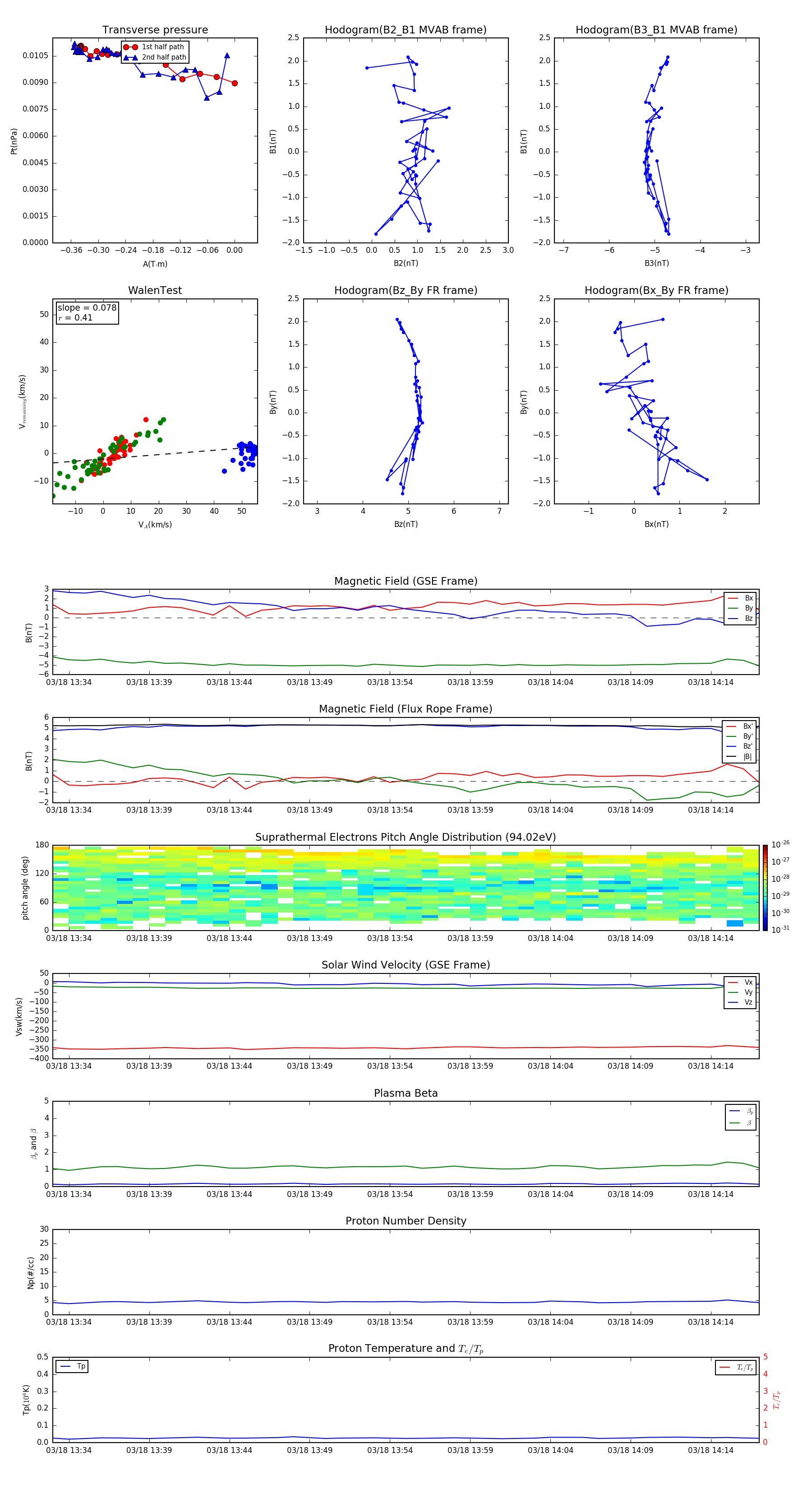
Flux Rope in 1998

Flux Rope Event 1998-03-18 13:33 ~ 1998-03-18 14:17 (45 minutes)


plot