HOME   LIST
‹–   –›

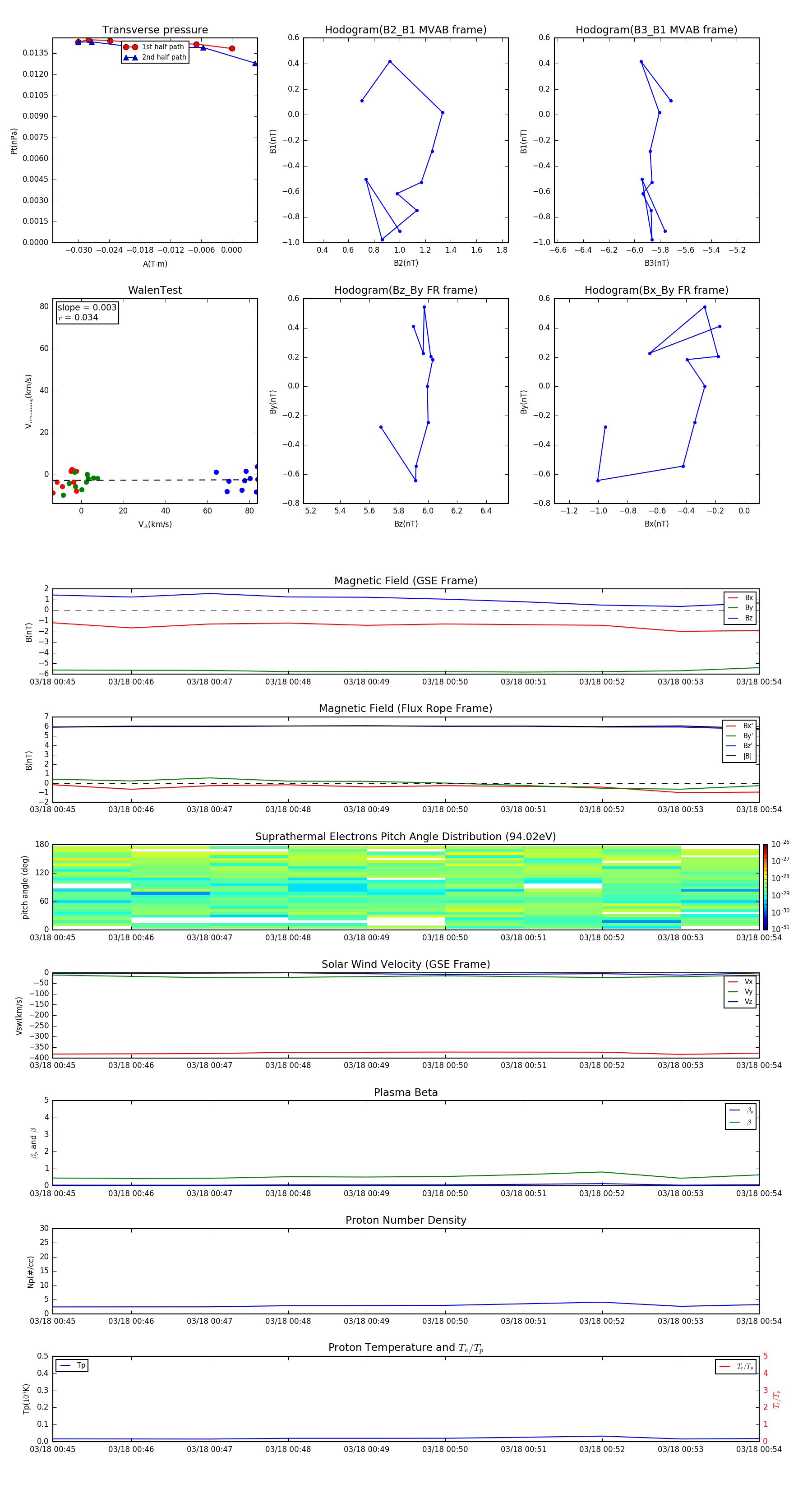
Flux Rope in 1998

Flux Rope Event 1998-03-18 00:45 ~ 1998-03-18 00:54 (10 minutes)


plot