HOME   LIST
‹–   –›

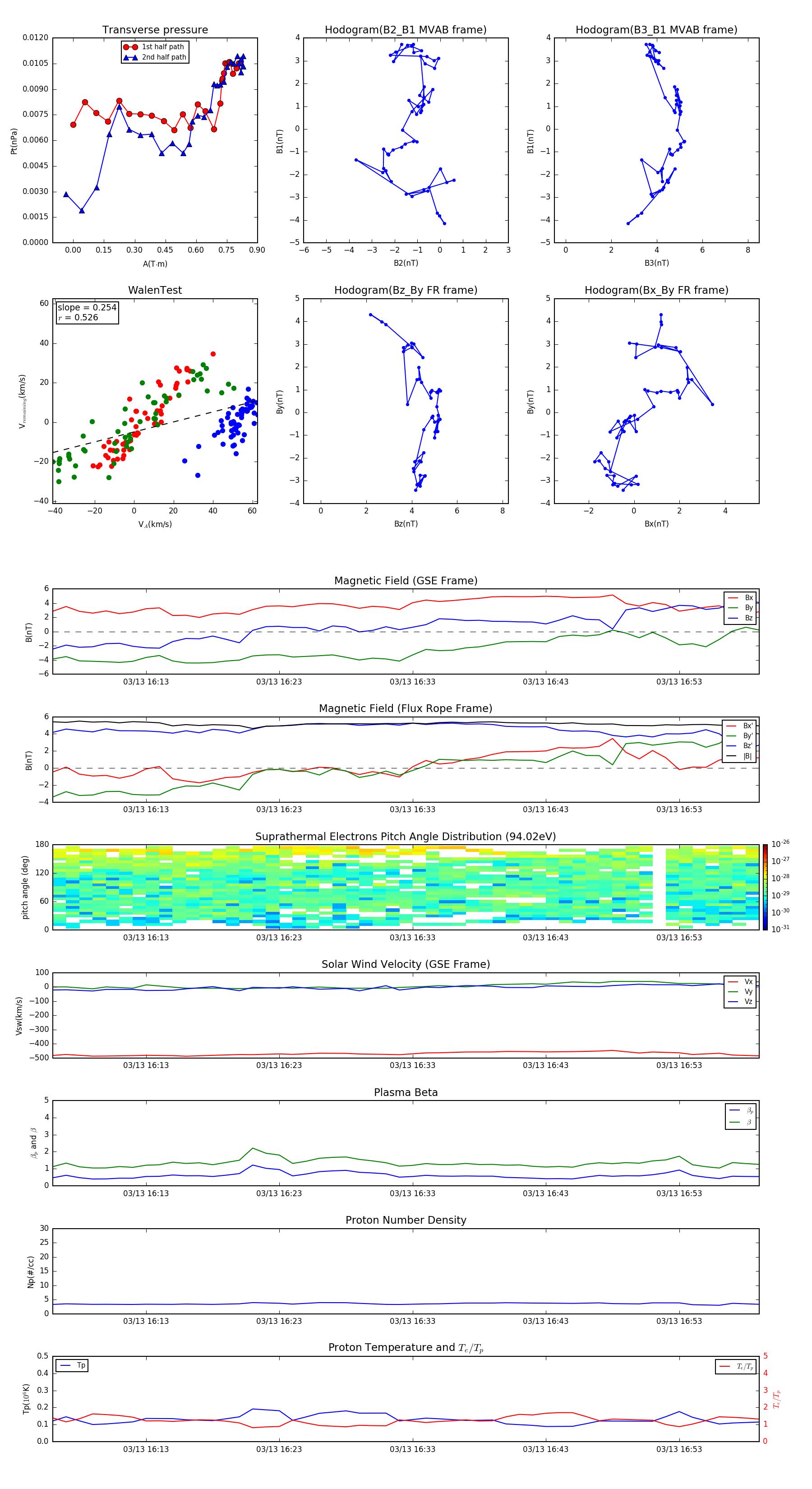
Flux Rope in 1998

Flux Rope Event 1998-03-13 16:06 ~ 1998-03-13 16:59 (54 minutes)


plot