HOME   LIST
‹–   –›

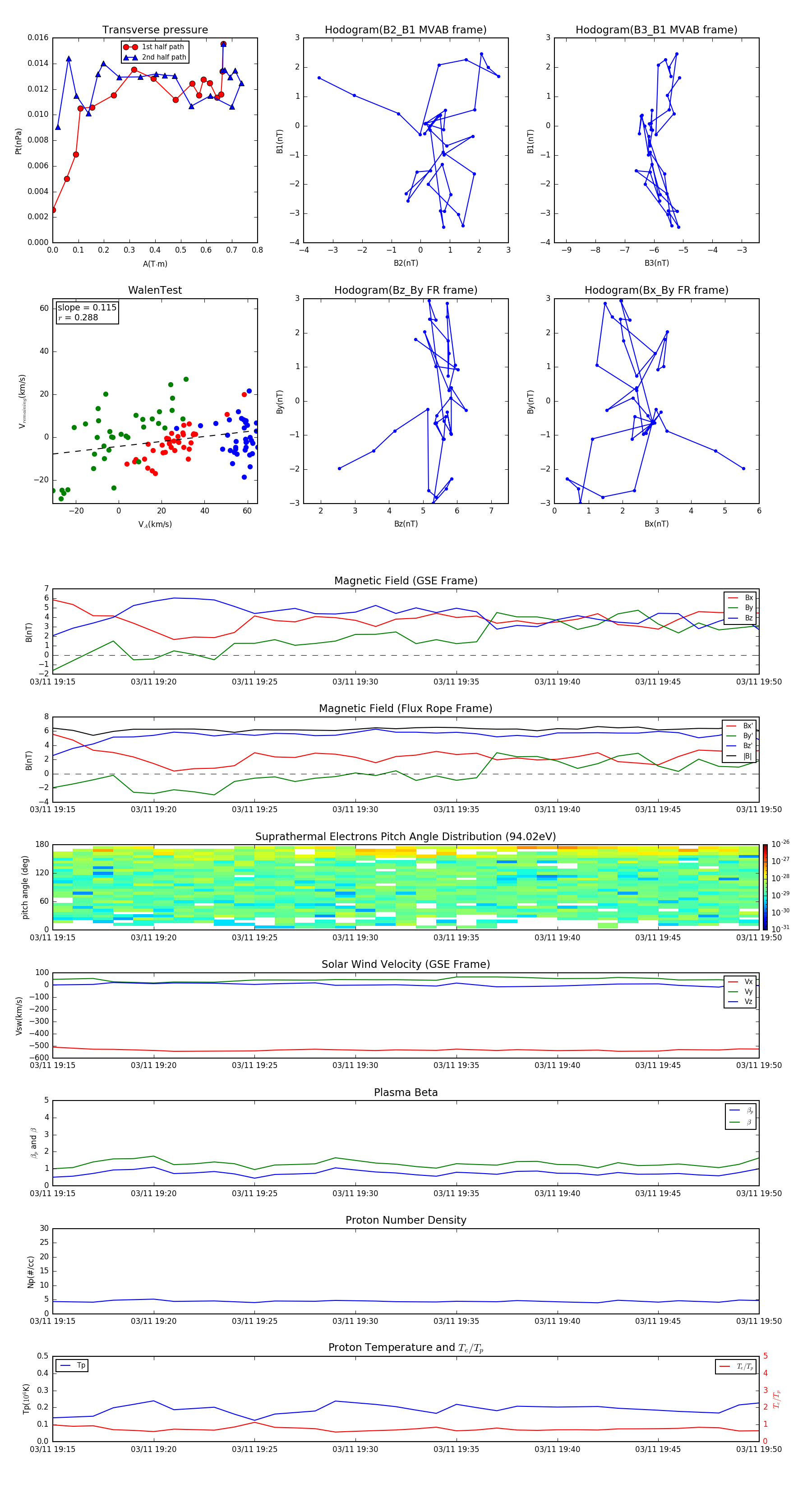
Flux Rope in 1998

Flux Rope Event 1998-03-11 19:15 ~ 1998-03-11 19:50 (36 minutes)


plot