HOME   LIST
‹–   –›

Flux Rope in 1998

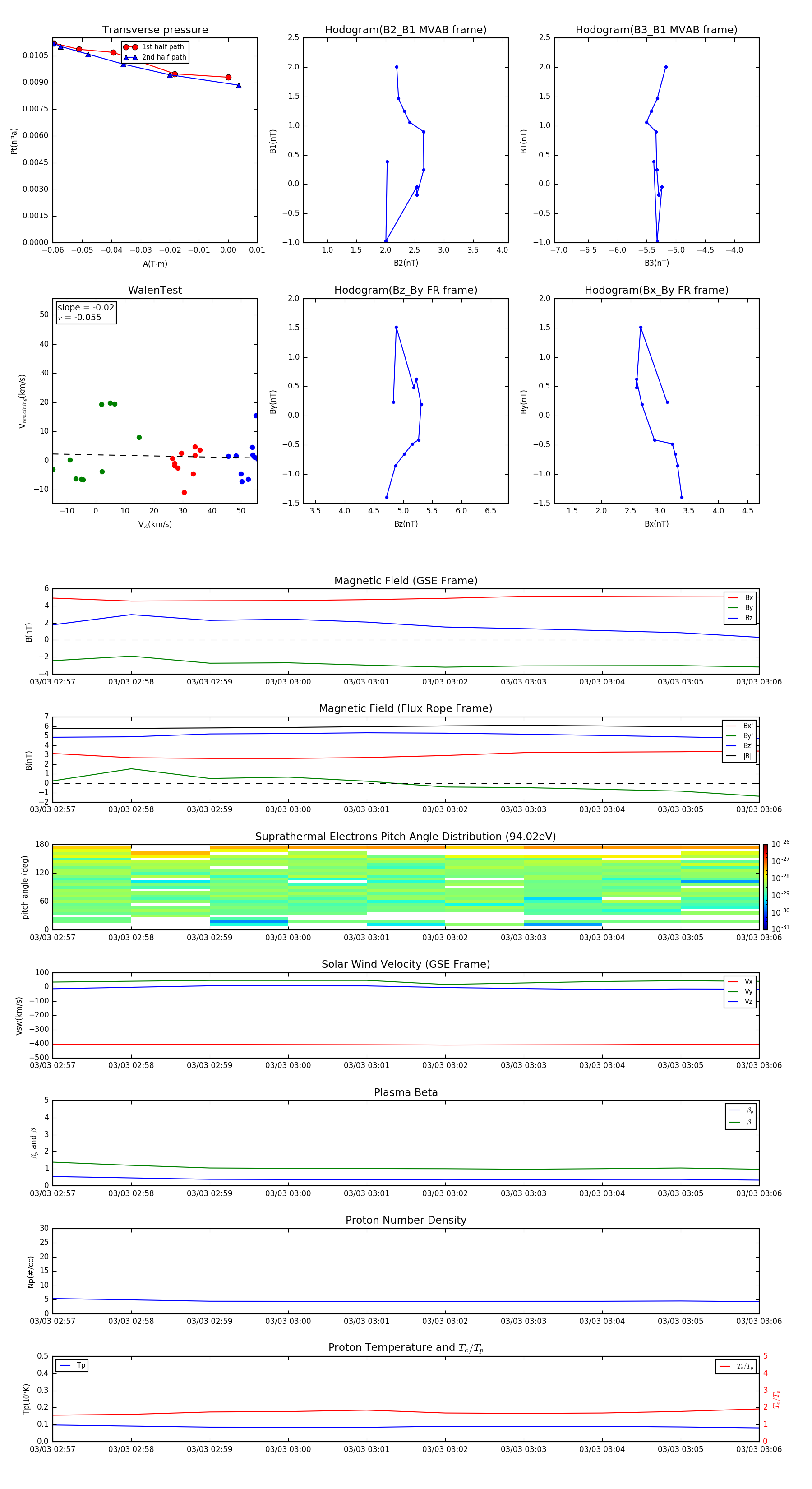
Flux Rope Event 1998-03-03 02:57 ~ 1998-03-03 03:06 (10 minutes)


plot