HOME   LIST
‹–   –›

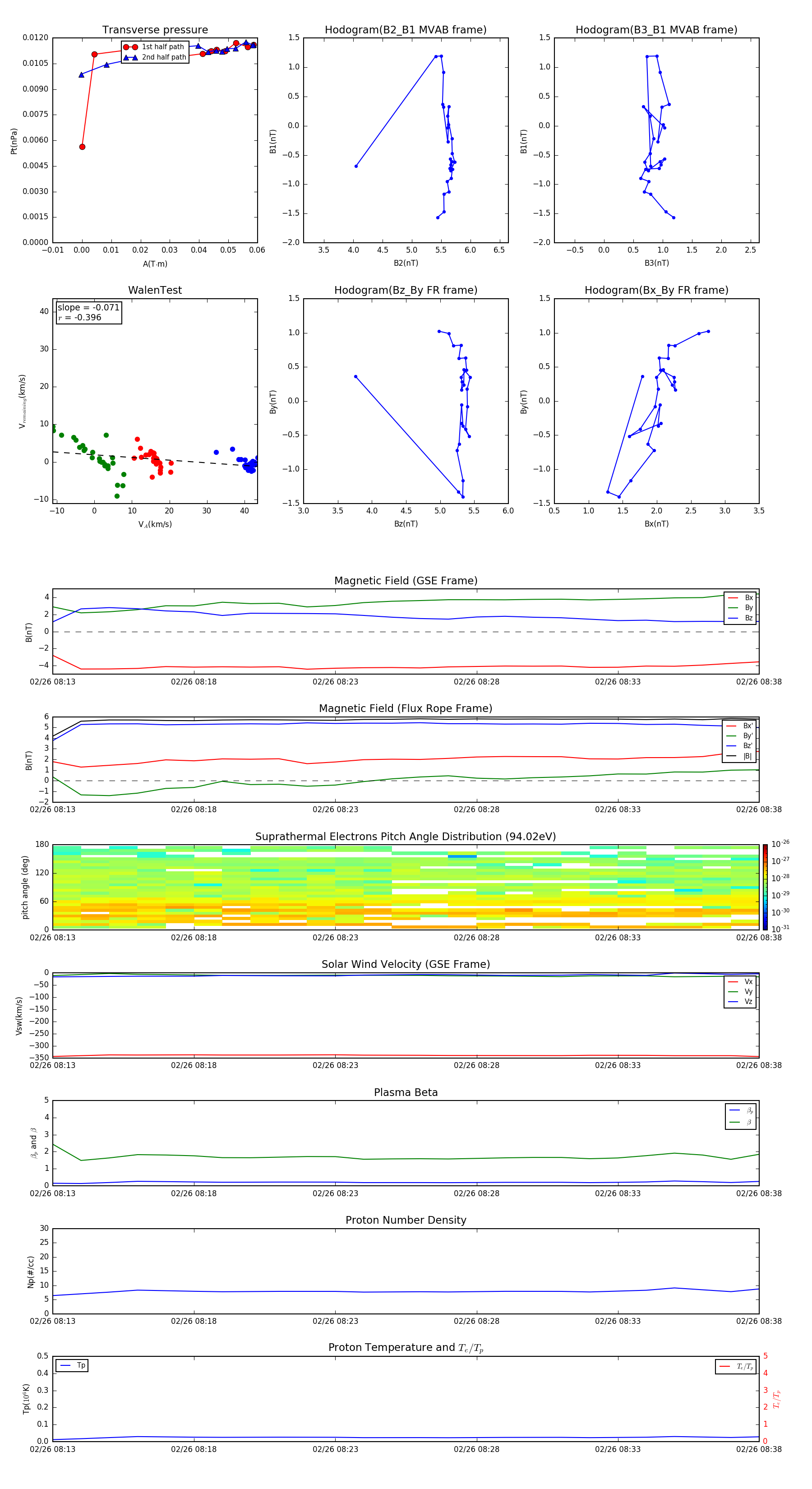
Flux Rope in 1998

Flux Rope Event 1998-02-26 08:13 ~ 1998-02-26 08:38 (26 minutes)


plot